Překlady této stránky:

Co je a co není ISVS

Zákon č. 365/2000 Sb., o informačních systémech veřejné správy a o změně některých dalších zákonů, ve znění pozdějších předpisů (dále jen „zákon o ISVS“) stanoví práva a povinnosti, které souvisejí s vytvářením, užíváním, provozem a rozvojem informačních systémů veřejné správy (dále jen „ISVS“). Se správou ISVS jsou spojeny některé významné povinnosti, např. povinnost vytvářet informační koncepci orgánu veřejné správy, řídit se Informační koncepcí České republiky a jejích navazujících dokumentů, ucházet se o stanovisko odboru Hlavního architekta eGovernmentu Digitální a informační agentury (OHA) k projektu ISVS nebo povinnosti podle zákona č. 181/2014 Sb., o kybernetické bezpečnosti. Vzhledem k zákonem uloženým povinnostem, které se vztahují na každý ISVS, resp. jeho správu, jsou orgány veřejné správy postaveny před zásadní úkol identifikovat informační systémy, které jsou ISVS, u kterých vykonávají úlohu správce ve smyslu zákona o ISVS.

Dosavadní praxe ukazuje, že ne vždy je pro orgány veřejné správy snadné určit, které ze spravovaných informačních systémů jsou ISVS či nikoliv, popř. do jaké kategorie spadají. Na potřebu rozlišovat jednotlivé druhy informačních systémů mohou orgány veřejné správy narazit právě při zpracování informační koncepce, tj. dokumentu, v němž mají být uvedeny dlouhodobé cíle v oblasti řízení kvality a bezpečnosti spravovaných ISVS, obecné principy pořizování, vytváření a provozování ISVS. V informační koncepci má být také uvedena charakteristika každého ISVS, který orgán veřejné správy spravuje; ke každému ISVS musí vést orgán veřejné správy provozní dokumentaci1). Orgán veřejné správy má dále povinnost předávat údaje o spravovaných ISVS do příslušné části základního registru práv a povinností (RPP), která nahradila někdejší informační systém o informačních systémech veřejné správy, tj. do tzv. rejstříku ISVS (dále jen „RISVS“). Správcem tohoto základního registru je Digitální a informační agentura.

Zpracování informační koncepce a předání údajů do RPP jsou nezbytnými podmínkami pro provedení atestace dlouhodobého řízení ISVS.

Určení, které ze spravovaných informačních systémů jsou ISVS, popř. do jaké kategorie spadají, je tedy nezbytné zejména s ohledem na naplňování povinností stanovených zákonem o ISVS.

Zákon č. 365/2000 Sb., o informačních systémech veřejné správy a o změně některých dalších zákonů, ve znění pozdějších předpisů.

Zákon č. 111/2009 Sb., o základních registrech, ve znění pozdějších předpisů

Zákon č. 181/2014 Sb., o kybernetické bezpečnosti, ve znění pozdějších předpisů

Zákon č. 499/2004 Sb., o archivnictví a spisové službě a o změně některých zákonů, ve znění pozdějších předpisů.

Vyhláška č. 360/2023 Sb., o dlouhodobém řízení informačních systémů veřejné správy.

Vyhláška č. 530/2006 Sb., o postupech atestačních středisek při posuzování dlouhodobého řízení informačních systémů veřejné správy.

Použité pojmy

Informační systém – funkční celek nebo jeho část zabezpečující cílevědomou a systematickou informační činnost. Každý informační systém zahrnuje data, která jsou uspořádána tak, aby bylo možné jejich zpracování a zpřístupnění, a dále nástroje umožňující výkon informačních činností

Informační systémy veřejné správy - funkční celek nebo jeho část zabezpečující cílevědomou a systematickou informační činnost pro účely výkonu veřejné správy - § 2 písm. b) zákona o ISVS.

Informační koncepce České republiky – vytváří Rada vlády pro informační společnost a schvaluje Vláda ČR, stanoví cíle České republiky v oblasti informačních systémů veřejné správy a obecné principy pořizování, vytváření, správy a provozování informačních systémů veřejné správy v České republice na období 5 let - § 5a odst. 1 zákona o ISVS.

Navazující dokumenty Informační koncepce České republiky – návazné dokumenty dle usnesení vlády ČR ze dne 3. října 2018, č. 629, které rozvíjí principy a cíle Informační koncepce České republiky, tj. Metody řízení ICT veřejné správy ČR, Slovník pojmů eGovernmentu, Národní architektonický rámec a Národní architektonický plán (zveřejněno na internetové stránce https://archi.gov.cz).

Informační koncepce orgánu veřejné správy – v této informační koncepci orgány veřejné správy stanoví své dlouhodobé cíle v oblasti řízení kvality a bezpečnosti spravovaných informačních systémů veřejné správy a vymezí obecné principy pořizování, vytváření, správy a provozování svých informačních systémů veřejné správy – viz § 5a odst. 2 zákona o ISVS.

Orgán veřejné správy – státní orgány (např. ministerstva, jiné správní úřady) a územní samosprávné celky – viz § 1 odst. 1 zákona o ISVS.

Provozní dokumentace – dokumentace ISVS, která popisuje funkční a technické vlastnosti informačního systému a blíže rozpracovává oprávnění a povinnosti jeho správce, provozovatele a uživatele – viz § 2 písm. s) zákona o ISVS.

Provozní informační systém - informační systém zajišťující informační činnosti nutné pro vnitřní provoz příslušného orgánu, například účetnictví, správu majetku nebo elektronickou poštu– viz § 2 písm. p) zákona o ISVS.

Referenční rozhraní – souhrn právních, technických, organizačních a jiných opatření vytvářejících jednotné integrační prostředí informačních systémů veřejné správy, které poskytuje kvalitní soustavu společných služeb informačních systémů veřejné správy, včetně služeb výměny oprávněně vyžadovaných informací mezi jednotlivými informačními systémy, a to i se systémy mimo Českou republiku – viz § 2 písm. h) zákona o ISVS.

Vazba mezi informačními systémy veřejné správy – vzájemné nebo jednostranné poskytování služeb informačních systémů veřejné správy, například sdílení dat – viz § 2 písm. o) zákona o ISVS; pro účely tohoto metodického pokynu automatizované, vzájemné nebo jednostranné poskytování služby mezi ISVS různých správců ISVS.

Webová služba (web service) – skupina technologií a metod, které spojují informační systémy prostřednictvím internetu a umožňují jim spolu efektivně komunikovat a vyměňovat si informace.

Použité zkratky

ISVS – informační systém (systémy) veřejné správy.

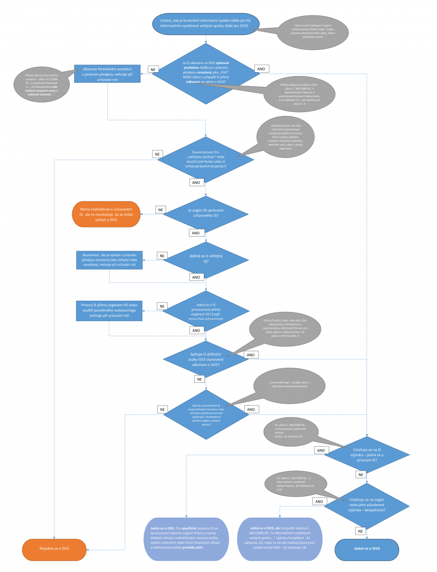
Předpokladem toho, aby určitý informační systém mohl být označen za ISVS, je především naplnění materiálních znaků ISVS, tedy faktický stav, kdy předmětný informační systém splňuje definiční znaky ISVS stanovené zákonem o ISVS. Absence formálního označení informačního systému za ISVS nehraje při určování typu informačního systému roli, byť, jak bude zmíněno níže, je řada informačních systémů veřejné správy v příslušných zákonech výslovně označena za informační systémy veřejné správy.

Rozhodovací strom

ISVS v zákoně o ISVS

V souladu s § 2 písm. b) zákona o ISVS je ISVS funkční celek nebo jeho část zabezpečující cílevědomou a systematickou informační činnost pro účely výkonu veřejné správy. Jsou jimi i informační systémy zajišťující činnosti podle zvláštních zákonů. Pro určení, zda konkrétní informační systém je zároveň ISVS, je nutné posoudit vztah tohoto informačního systému k výkonu veřejné správy. V této souvislosti je nezbytné vymezit pojem veřejná správa.

Veřejnou správu můžeme charakterizovat jako správu veřejných záležitostí, která sleduje naplňování veřejných cílů a je vykonávána ve veřejném zájmu (je to tedy protipól správy soukromé, kterou vykonává každá fyzická nebo právnická osoba, jež naopak sleduje soukromé cíle, a to ve svém soukromém zájmu).

Veřejnou správu lze pojímat ve dvou směrech, a to jako určitou veřejnou činnost (tzv. funkční pojetí veřejné správy) a dále jako soustavu orgánů (subjektů), které tuto činnost vykonávají (tzv. organizační či institucionální pojetí veřejné správy).

Pro účely vymezení obsahu pojmu veřejná správa ve vztahu k ISVS podle zákona
o ISVS je rozhodné pojetí funkční, podle něhož představuje veřejná správa veřejně prospěšnou činnost, která sleduje naplnění určitého veřejného (státního, obecního atd.) zájmu.

Forma činnosti veřejné správy může mít podobu tzv. vrchnostenské (výsostné) veřejné správy. V tomto případě jde o činnost nařizovací (autoritativní), která má povahu veřejné moci2), kdy orgán veřejné moci (např. orgán obce) zasahuje do právních poměrů jiných osob (fyzických nebo právnických). Pro vrchnostenskou veřejnou správu je typická existence vztahů nadřízenosti a podřízenosti, ve kterých orgán veřejné správy vždy stojí výše nad tou osobou, o jejichž právech nebo povinnostech rozhoduje. Klasickým výsledkem vrchnostenské veřejné správy jsou správní rozhodnutí vydaná ve správním řízení3), ale i další úkony správních orgánů, které zasahují do práv a povinností adresátů veřejné správy (např. různá osvědčení, veřejnoprávní smlouvy, opatření obecné povahy, apod.).

Veřejná správa však může mít i další formu činnosti, která spočívá v zajišťování určitých veřejných potřeb. V případě této pečovatelské či obhospodařovací činnosti mluvíme o nevrchnostenské (nevýsostné, fiskální) veřejné správě, pro níž jsou naopak typické rovnoprávné vztahy mezi orgány veřejné správy a jejími adresáty (jde např. o správu státního či obecního majetku). Při nevrchnostenské veřejné správě vstupují orgány veřejné správy do soukromoprávních vztahů (např. občansko-právních).

Kategorie ISVS

Zákon o ISVS samotný popisuje toliko jedinou kategorii ISVS, a sice provozní ISVS (§ 2 písm. t) zákona ISVS), zbývající ISVS zvláště nepojmenovává ani nečlení. Toto členění zavádí až zákon o základních registrech, který rozlišuje základní registry (§ 2 písm. a) zákona ZR), tj. čtveřici specifických informačních systémů veřejné správy, které samy neslouží k výkonu konkrétních činností veřejné správy, nýbrž představují zdroj závazných informací pro tyto činnosti, dále agendové informační systémy, které slouží k výkonu konkrétních činností veřejné správy (§ 2 písm. f) zákona o ZR a konečně tzv. informační systém základních registrů jakožto svébytný informační systém veřejné správy mající jakožto součást tzv. referenčního rozhraní kategorii komunikačního uzlu (§ 2 písm. g) zákona o ZR).

ISVS a jejich úprava v právních předpisech

Skutečnost, že nějaký informační systém je ISVS, nemusí zákon výslovně stanovit, neboť je popsán materiálními (faktickými) znaky (§ 2 písm. b) zákona o ISVS). Přesto některé zákony stanovují, že konkrétní informační systém je ISVS.

Na druhou stranu však může být ISVS takový informační systém, který sice nesouvisí s výkonem veřejné správy, avšak je zákonem za ISVS výslovně prohlášen.

Pro jednoznačné určení ISVS je nejjednodušší situace v případech, kdy právní předpis upravuje vedení ISVS (který splňuje znaky ISVS uvedené v § 2 písm. b) zákona o ISVS), výslovně jej takto označuje, případně s odkazem na zákon o ISVS. Není tomu tak však ve všech případech.

Následující příklady dokumentují, jakými způsoby právní předpisy upravují vedení ISVS:

  • Právní předpis upravuje vedení konkrétního informačního systému, zároveň jej jako ISVS označuje a odkazuje na zákon o ISVS:

Například zákon č. 300/2008 Sb., o elektronických úkonech a autorizované konverzi dokumentů, v § 14 odst. 1 stanoví:

„(1) Informační systém datových schránek je informačním systémem veřejné správy, který obsahuje informace o datových schránkách a jejich uživatelích.“

Poznámka pod čarou č. 4:

Zákon č. 365/2000 Sb., o informačních systémech veřejné správy a o změně některých dalších zákonů, ve znění pozdějších předpisů.“

  • Právní předpis upravuje vedení konkrétního registru (evidence, rejstříku apod.), tj. v názvu není pojem „informační systém“, nebo „systém“; právní předpis registr, evidenci, rejstřík jako ISVS označuje a odkazuje na zákon o ISVS:

Například zákon č. 455/1991 Sb., o živnostenském podnikání (živnostenský zákon), v § 60 odst. 1 stanoví:

(1) Živnostenský rejstřík je informačním systémem veřejné správy38d) vedeným v elektronické podobě….Správcem živnostenského rejstříku je Živnostenský úřad České republiky.“

Poznámka pod čarou č. 38d:

Zákon č. 365/2000 Sb., o informačních systémech veřejné správy a o změně některých dalších zákonů, ve znění pozdějších předpisů“

  • Právní předpis upravuje vedení konkrétního informačního systému, registru, evidence, rejstříku, seznamu, databáze, portálu apod., označuje jej jako ISVS, na zákon o ISVS neodkazuje.

Například zákon č. 182/2006 Sb., o úpadku a způsobech jeho řešení (insolvenční zákon), v § 419 odst. 1 stanoví:

„(1) Insolvenční rejstřík je informačním systémem veřejné správy, jehož správcem je Ministerstvo spravedlnosti (dále jen „ministerstvo“).“

  • Právní předpis upravuje vedení ISVS, ale jako ISVS jej výslovně neoznačuje.

Např. zákon č. 311/2006 Sb., o pohonných hmotách a čerpacích stanicích pohonných hmot a o změně některých souvisejících zákonů (zákon o pohonných hmotách)v § 6 odst. 1 stanoví:

„(1) Ministerstvo vede evidenci čerpacích stanic a výdejních jednotek…..“

Některé informační systémy veřejné správy jsou v praxi označovány názvem, který v právním předpisu uveden není. Příkladem je administrativní registr ekonomických subjektů (obsah uveden v § 7 odst. 1 a 2 zákona č. 304/2013 Sb., o veřejných rejstřících právnických a fyzických osob) nebo tzv. jednotný identitní prostor – katalog autentizačních a autorizačních služeb (JIP/KAAS), který je v § 56a odst. 1 zákona o ZR označen jako autentizační informační systém.

ISVS bez úpravy v právních předpisech

Vedení ISVS nemusí být výslovně upraveno zvláštním právním předpisem (tedy právním předpisem odlišným od zákona o ISVS), resp. existenci ISVS žádný právní předpis nemusí výslovně zmiňovat.

Například obce podle zákona č. 565/1990 Sb., o místních poplatcích, vybírají místní poplatky, např. od držitelů psů. V souvislosti s touto činnosti řada obcí (resp. obecní úřady jakožto správci místních poplatků) vede jako informační systém evidenci držitelů psů, jako plátců místního poplatku. Tento informační systém je ISVS, a je vedený z rozhodnutí daného orgánu veřejné správy na podporu jím prováděné správní činnosti, tj. slouží pro výkon veřejné správy.

Evidence ISVS v rejstříku ISVS v RPP

Je třeba zdůraznit, že ISVS bez zaevidování v  RISVS pro potřeby řízení eGovernmentu fakticky neexistuje a není možné, aby plnil svoji úlohu v rámci propojeného datového fondu VS a aby podporoval poskytování digitální služby příslušné agendy VS. Evidenci v RISVS a vyplnění příslušného identifikátoru OHA vyžaduje  v rámci žádosti o stanovisko OHA.

Dostupnost

Na příkladech uvedených v předchozí kapitole je možné demonstrovat, že rozhodující pro určení ISVS není skutečnost, zda se jedná o veřejný nebo neveřejný informační systém, popř. zda je tato vlastnost v právním předpisu výslovně uvedena. Například evidence Rejstříku trestů, není veřejným informačním systémem, insolvenční rejstřík nebo živnostenský rejstřík jsou veřejně přístupné s určitými omezeními, katastr nemovitostí je veřejným informačním systémem, přesto jsou všechny ISVS. Míra zveřejnění údajů tedy není kritériem pro určování toho, zda se jedná o ISVS.

Outsourcing

Kritériem pro určování ISVS není ani to, zda je tento systém provozován přímo úřadem (orgánem veřejné správy) nebo jiným, třeba i komerčním subjektem, například s využitím outsourcingu.

V některých případech právní předpisy určitou formu outsourcingu připouštějí, a to například slovy „vedením ISVS může (daný orgán veřejné správy) pověřit právnickou osobu“, případně „jím zřízenou právnickou osobu“ [viz § 2 písm. d) zákona o ISVS], v jiných se o takové možnosti nezmiňují, a přesto se tak děje.

V dalších případech zákon přímo stanoví provozovatele, například zákon č. 300/2008 Sb., o elektronických úkonech a autorizované konverzi dokumentů v § 14 odst. 2 stanoví:

„(2) Správcem informačního systému datových schránek je ministerstvo. Provozovatelem informačního systému datových schránek je držitel poštovní licence.“

Zákon č. 13/1997 Sb., o pozemních komunikacích:

„§ 22a odst. (1) Provoz systému elektronického mýtného a výběr mýtného zajišťuje Ministerstvo dopravy. Ministerstvo dopravy může pověřit provozem systému elektronického mýtného a výběrem mýtného organizaci zřízenou Ministerstvem dopravy nebo právnickou osobu, u níž funkci zakladatele vykonává jménem státu Ministerstvo dopravy, (dále jen "provozovatel systému elektronického mýtného") na základě souhlasu vlády.

§ 22b odst. (2) Ministerstvo dopravy a provozovatel systému elektronického mýtného spolupracují při provozování systému a výběru elektronického mýtného s Policií České republiky. Za tím účelem vytvoří provozovatel systému elektronického mýtného především na síti dálnic organizační a technické předpoklady pro dohled na bezpečnost a plynulost silničního provozu, monitorování a vyhodnocování dopravní situace.

Zákon o ISVS se neuplatní v případě, není-li určitý informační systém informačním systémem veřejné správy. Např. operační systém, webový prohlížeč, textový a tabulkový editor nejsou samy o sobě ISVS.

Zákon o ISVS se také neuplatní v případě, je-li v něm výslovně stanovena výjimka. Přestože jsou provozní informační systémy podle § 2 písm. t) zákona o ISVS považovány také za informační systémy veřejné správy, zákon o ISVS je podle svého § 1 odst. 4 ze své působnosti výslovně vylučuje. Z této výluky jsou ovšem vyňaty některé provozní informační systémy, na ty se zákon o ISVS vztahuje, jak bude pojednáno níže.

Zákon o ISVS se také neuplatní v případě, je-li v něm výslovně stanovena výjimka pro některé orgány nebo některé jejich působnosti. Např. § 1 odst. 2 zákona o ISVS zcela vylučuje z působnosti tohoto zákona např. systémy spravované zpravodajskými službami nebo Národním úřadem pro kybernetickou a informační bezpečnost, § 1 odst. 3 zákona o ISVS vylučuje z působnosti tohoto zákona např. systémy spravované bezpečnostními sbory, výjimka se nicméně v tomto případě neuplatní u vazeb takových informačních systémů na jiné informační systémy.

Při posuzování, zda konkrétní informační systém je ISVS či nikoli, je možné si pomoci následujícími otázkami:

  • Bylo by nefunkčností informačního systému bezprostředně narušeno nebo ohroženo plnění povinnosti vyplývající z kompetencí daného orgánu veřejné správy?
  • Jsou v informačním systému uloženy údaje o vykonávané správní činnosti nebo údaje pro podporu výkonu u této činnosti?

Pokud jsou odpovědi na tyto otázky ANO, s největší pravděpodobností se v případě posuzovaného informačního systému jedná o ISVS.

Vždy však bude ISVS takový informační systém, který je za něj zákonem výslovně prohlášen, byť by nesplňoval znaky ISVS podle § 2 písm. b) zákona o ISVS.

V případě, že vyhodnotíte vámi spravovaný informační systém jako ISVS, musíte dále zjistit, do jaké míry se na vás zákon o ISVS vztahuje. Ten v § 1 stanoví, na které ISVS se tento zákon nevztahuje, resp. vztahuje ve stanoveném rozsahu.

Digitální a informační agentura je správcem například následujících ISVS:

Podle zákona č. 111/2009 Sb., o základních registrech

  • Základní registr obyvatel
  • Základní registr agend, orgánů veřejné moci, soukromoprávních uživatelů údajů a některých práv a povinností

podle zákona č. 365/2000 Sb., o informačních systémech veřejné správy a o změně některých dalších zákonů

  • informační systém, jehož prostřednictvím je zajišťován výkon působnosti kontaktních míst veřejné správy (CzechPOINT),
  • portál veřejné správy,

Orgán veřejné správy má ve své informační koncepci podle zákona stanovit své dlouhodobé cíle v oblasti řízení kvality a bezpečnosti spravovaných ISVS a vymezit obecné principy pořizování, vytváření a provozování ISVS. Vyhláška č. 529/2006 Sb., o dlouhodobém řízení informačních systémů veřejné správy, pak dále upravuje povinnost orgánu veřejné správy v informační koncepci charakterizovat všechny své ISVS, jejichž je správcem. Informační koncepce se vytváří pro celý orgán veřejné správy, nikoliv pro jednotlivé ISVS.

Úplná struktura informační koncepce a příklady informačních koncepcí jsou dostupné zde .

Správce, provozovatel a uživatel

Informační koncepci zpracovává orgán veřejné správy vždy s ohledem na ty ISVS, u nichž je správcem, (§ 2 písm. c) zákona o ISVS), tyto ISVS do své informační koncepce zahrne.

Zákon o ISVS rozlišuje dvě role subjektu ve vztahu k ISVS, a to správce [§ 2 písm. c) zákona o ISVS] a provozovatele [§ 2 písm. d) zákona o ISVS. Upravuje zejména povinnosti orgánu veřejné správy jako správce ISVS, povinnosti provozovatele jsou uvedeny v § 9e zákona o ISVS.

Správcem ISVS je orgán veřejné správy, pokud zvláštní zákon nestanoví jinak. Tak se stalo například v případě Rady pro výzkum a vývoj, která je správcem Informačního systému výzkumu, vývoje a inovací, neboť tak stanoví zákon č. 130/2002 Sb., o podpoře výzkumu a vývoje z veřejných prostředků (Rada pro výzkum, vývoj a inovace je odborným a poradním orgánem vlády pro oblast výzkumu, vývoje a inovací, tedy nikoliv orgánem veřejné správy ve smyslu zákona ISVS).

Provozovatelem ISVS může být jakýkoliv subjekt, „pokud to jiný zákon nevylučuje“ – viz § 2 písm. d) zákona o ISVS.

Orgán veřejné správy může být i v roli uživatele ISVS, s tím počítá § 2 písm. e) zákona o ISVS.

Pro zpracování informační koncepce je nutné tyto role odlišovat, resp. je nutné odlišit správce od zbylých dvou rolí, tj. role provozovatele a role uživatele.

V některých případech by mohlo být obtížné odlišit provozovatele a uživatele, a to na základě definice provozovatele v zákonu o ISVS – provozovatelem je subjekt, který „zajišťuje funkčnost technických a programových prostředků tvořících informační systém veřejné správy“ – viz § 2 písm. d) zákona o ISVS. Striktní odlišování provozovatele a uživatele však nemá při zpracování informační koncepce praktický význam, neboť – jak je uvedeno výše – informační koncepce se „povinně“ zabývá pouze těmi ISVS,
u nichž je orgán veřejné správy v roli správce.

Pokud však orgán veřejné správy bude považovat za účelné, například pro komplexnost přístupu, uvést v informační koncepci všechny ISVS, se kterými pracuje (i jako provozovatel nebo jako uživatel), není mu v tom bráněno.

Doporučuje se, aby orgán veřejné správy uvedl do informační koncepce všechny informační systémy, kterých je správcem, tedy ISVS i provozní. Při posuzování, které informační systémy veřejné správy podléhají povinnosti uvádět je do informační koncepce, je třeba postupovat i s ohledem na to, že existuje povinnost uvádět do informační koncepce takové provozní informační systémy, které mají vazby na informační systémy veřejné správy, které nejsou provozními informačními systémy.

Souhrnně - v informační koncepci daného orgánu veřejné správy

  • musejí být uvedeny ISVS, u nichž je daný orgán správcem,
  • musejí být uvedeny provozní IS vybraných kategorií, u nichž je daný státní orgán správcem,
  • mohou být uvedeny ISVS, u nichž je daný orgán provozovatelem, případně uživatelem,
  • mohou být uvedeny provozní informační systémy, u nichž je daný orgán správcem,
  • mohou být uvedeny provozní informační systémy, u nichž je daný orgán provozovatelem

Součástí informační koncepce by měly být i „kombinované“ informační systémy zahrnující zpracování více agend úřadu, z nichž některé jsou výkonem veřejné správy v úzkém slova smyslu (subsystém kombinovaného systému je ISVS) a další jsou vysloveně provozní (subsystém kombinovaného systému je provozním IS), např. výběr správních poplatků spojený s pokladnou a účetnictvím úřadu.

Webové stránky a portály

Orgán veřejné správy může pro tyto účely nahlížet na své webové stránky a portály jako ISVS nebo může považovat zpřístupnění informací prostřednictvím webových stránek nebo portálu za jednu z funkcionalit (činností) konkrétního ISVS. Pokud zvolí první přístup, je vhodné, aby definoval jednotlivé agendy na webu nebo portálu jako subsystémy. V každém případě by měly být webové stránky i portály uvedeny v informační koncepci.

Dřívější znění zákona o ISVS sice provozní informační systémy zmiňovala, avšak tyto systémy byly z působnosti zákona výslovně vyňaty s tím, že se o informační systémy veřejné správy vůbec nejedná.

Nynější právní úprava provozní informační systémy působnosti zákona o ISVS z velké části své působnosti podrobuje. V § 2 odst. 1 písm. q) zákona o ISVS je stanoveno, že provozní informační systémy jsou, a to bezvýjimečně, informačními systémy veřejné správy. Vybrané kategorie provozních informačních systémů, spravované státními orgány, jsou podrobeny působnosti zákona o ISVS (až na výslovné výjimky) stejně jako ostatní informační systémy veřejné správy; jedná se o (i) informační systémy pro řízení a rozvoj lidských zdrojů a odměňování, (ii) elektronické systémy spisové služby, (iii) informačních systémy pro vedení účetnictví nebo řízení finančních zdrojů, a (iv) systémy elektronické pošty (§ 1 odst. 4 zákona o ISVS). Ostatní provozní informační systémy jsou sice z působnosti zákona o ISVS vyňaty, nicméně ze zmíněného výčtu je zřejmé, že kategorie provozních informačních systémů, které jsou státními orgány nejčastěji spravovány, podléhají působnosti zákona o ISVS nepochybně.

Činnosti, pro jejichž zajištění se tyto IS používají, bezprostředně neslouží pro výkon veřejné správy v úzkém slova smyslu.

Výše uvedené systémy by byly neprovozními systémy v případě, kdy je předmětná činnost kompetencí daného orgánu veřejné správy. Tak je třeba odlišit

evidenci majetku orgánu veřejné správy (jedná se o provozní informační systém)

informační systém např. o (správních) rozhodnutích o přidělení nebo odnětí dotací (v tomto případě by se jednalo o neprovozní ISVS).

V obou případech se jedná o informační systémy, kterými se sleduje (statický a dynamický) stav majetku, ovšem v prvním případě pouze majetku spravovaného orgánem veřejné správy, kdežto ve druhém případu o kompetenci orgánu veřejné správy (přičemž v praxi může jít o jeden a tentýž orgán veřejné správy).

Z hlediska praxe, například při zpracování informační koncepce, může být pro orgán veřejné správy výhodnější informační systémy nerozdělovat na ty, které jsou provozními ISVS anebo jinými ISVS Striktní dělení není nezbytné i s ohledem na tu skutečnost, že provozní ISVS je stále ISVS, ač se na něj nevztahují veškeré povinnosti zákona.

Pro dlouhodobé řízení informačních systémů veřejné správy je klíčová především Informační koncepce České republiky, výslovně předpokládaná § 5a odst. 1 zákonem o ISVS, a její navazující dokumenty zmíněné výše.


1)
Strukturu a obsah informační koncepce a provozní dokumentace stanoví vyhláška č. 529/2006 Sb.,
o požadavcích na strukturu a obsah informační koncepce a provozní dokumentace a o požadavcích na řízení bezpečnosti a kvality informačních systémů veřejné správy (vyhláška o dlouhodobém řízení informačních systémů veřejné správy).
2)
Veřejnou mocí se rozumí taková moc, která autoritativně rozhoduje o právech a povinnostech subjektů, ať již přímo, nebo zprostředkovaně. Subjekt, o jehož právech nebo povinnostech rozhoduje orgán veřejné moci, není v rovnoprávném postavení s tímto orgánem a obsah rozhodnutí tohoto orgánu nezávisí od vůle subjektu – viz usnesení Ústavního soudu ze dne 25. listopadu 1993, sp. zn. II. ÚS 75/93.
3)
Obecným procesním předpisem v oblasti veřejné správy je zákon č. 500/2004 Sb., správní řád. Správní řád upravuje jak problematiku správního řízení, tak rovněž i jiné úkony správních orgánů – vyjádření, osvědčení, sdělení (část čtvrtá), veřejnoprávní smlouvy (část pátá) a opatření obecné povahy (část šestá). Správním řízením se podle správního řádu rozumí postup správního orgánu, jehož účelem je vydání rozhodnutí, jímž se v určité věci zakládají, mění nebo ruší práva anebo povinnosti jmenovitě určené osoby nebo jímž se v určité věci prohlašuje, že taková osoba práva nebo povinnosti má anebo nemá.
, 2025/05/04 16:12
Nemůžete vědět vše. S tím souhlasím. Proto se Vás neptám jaké koření patří do guláše, nebo jak zatopit v kotli parní lokomotivy.
Dotaz se nicméně týká řekněme odbornosti Vaší agentury, pročež se domnívám, že i když to třeba sám nevíte, najdete u Vás v agentuře někoho, kdo případně odpoví.
Je dobře, že jste si příslušné pasáže.
Poněkud se mýlíte. Ty registry jsou dva, podobně jako jsou dva ty odstavce.
V jednom se popisuje rejstřík licencí strojvedoucích, to je odst. 1. Tento registr skutečně vede Drážní úřad a o ten mi skutečně nejde.
Ve druhém je popisován rejstříku osvědčení strojvedoucích to je odst. 2.
A ano jde mi o odstavec následující. Ocitujme si ho:
46r odst. (2) Dopravce vede a pravidelně aktualizuje evidenci údajů o osobách, kterým vydal osvědčení strojvedoucího, v rejstříku osvědčení strojvedoucích, který je informačním systémem veřejné správy podle jiného právního předpisu.
Vidíte? DOPRAVCE nikoliv Drážní úřad.
Teď si položíme otázku kdo je to dopravce. Zeptejte se na Drážním úřadě, pokud mi nebudete věřit. Od polostátních podniků a organizací typu ČD, SŽ až po čistě soukromé podinky typu RegioJet a LeoExpres. Je jich více než 100. Snad mi ti vyjmenovaní a i ti jež jsem nejmenoval odpustí.
Jsou to tedy soukromé subjekty.
Ono to dokonce funguje tak (i při vyšetřování mimořádných událostí), že se orgánové musí dopraců doptávat na informace z tohoto registru. Registr není jednotný (doknce jich je několik)

Filip Buriánek
Ps. Kdyby jste si chtěl problematiku skutečně nastudovat, prostudoval byste ten "přímo použitelný" předpis EU (podle kterého jistě agentura kontroluje, že jsou ty rejstříky vedeny)
Zjistil byste, že to důležité (která vozidla smí strojvedoucí řídit {fuj, za to slovo, je to strojvedoucí, takže vést}, po kterých tratích smí jezdit) je stanoveno právě v tom rejstříku osvědčení strojvedoucích. V rejstříku licencí je v podstatě vedeno, že je daná osoba způsobilá k výkonu profese strojvedoucího. Proto má licence celoevropskou platnost, ale osvědčení je silně lokalizované.
A ano, jde mi o "poznání", dříve se používal termín "seznání" traťových poměrů v daném úseku. Jistě byste nechtěl, aby strojvedoucí který vede Váš vlak jel v daném úseku poprve a sám navíc bez jakéhokoliv seznámení s místními poměry. Bývalo zvykem, že strojvedoucí musel úsekem několikrát v různou denní/noční dobu několikrát projet pod dohledem v daných místech déle působícího strojvedoucího, než mohl samostatně vést v daném úseku vlaky.
, 2025/05/06 09:49
Dobrý den,

děkuji za vysvětlení, teď už si rozumíme. Pokud tedy resort dopravy chápe odst. 2 jako povinnost dopravce vést ISVS, na který se mají vztahovat povinnosti dle zákona č. 365/2000 Sb., tak to není možné. Zákon má vymezené povinné osoby a mezi ty nepatří soukromé osoby. Aktuálně je tedy stav takový, že soukromá osoba typu dopravce vede ISVS, ale nevztahují se na něj povinnosti podle ZoISVS, protože není povinnou osobou.

Napíšu Ministerstvu dopravy a Drážnímu úřadu o vysvětlení k dané pasáži zákona s požadavkem na centrální evidenci, kam by dopravci případně pouze hlásili dané skutečnosti, pokud je nikdo jiný nezná.

S pozdravem,
Tomáš Šedivec
, 2025/05/15 11:45
Dobrý den,
zákon je v citovaném ustanovení §46r, odst. (2) nepřesný a nedokonalý, umožňuje vícerý výklad. Neuvádí totiž, na rozdíl od symetrického ustanovení odst. (1) téhož paragrafu, kdo je správcem Rejstříku osvědčení strojvedoucích.
Uvádí pouze, že dopravci vedou a pravidelně aktualizují evidenci, tj. údaje, tedy jsou POUZE uživateli takového systému nebo systémů.
Ani zmiňované Rozhodnutí komise neupravuje Rejstříky osvědčení více než, že: "Měly by být proto vytvořeny pomocí společných provozních a technických specifikací". Což může znamenat společných v EU nebo i společných na národní úrovni.
Právní předpisy tedy ponechávají volnost, kdo bude správcem a provozovatelem Rejstříku osvědčení strojvedoucích.
Z hlediska umožnění přístupu oprávněných subjektů k údajům v národním i EU měřítku může být architektonicky vhodnější a hospodárnější vybudování jednotného Rejstříku pro všech cca 100 dopravců, spravovaného a provozovaného Drážním úřadem.
Pokud má Drážní úřad nějakou působnost v agendě osvědčení strojvůdců, nějak je reguluje, pak si pro tuto svoji působnost může pořídit příslušný agendový IS - Rejstřík osvědčení strojvedoucích, jehož uživateli budou i dopravci, aniž by k tomu potřeboval explicitní zmocnění v právních předpisech, i když toto zmocnění by bylo pro odstranění pochybností výhodou.
S pozdravem,
Pavel Hrabě.
, 2025/06/30 13:05
Dobrý den,

dočkal jsem se odpovědi od MD:

Vážení,
Odbor drážní dopravy Ministerstva dopravy obdržel Vaši žádost o stanovisko k ustanovení § 46r odst. 2 zákona č. 266/1994 Sb., o dráhách, ve znění pozdějších předpisů (dále jako „zákon o dráhách“), kde je uvedeno, že „Dopravce vede a pravidelně aktualizuje evidenci údajů o osobách, kterým vydal osvědčení strojvedoucího, v rejstříku osvědčení strojvedoucích, který je informačním systémem veřejné správy podle jiného právního předpisu.“
Uvádíte, že „Dopravce“ jako fyzická či právnická osoba není povinnou osobou, kterou č. 365/2000 Sb., o informačních systémech veřejné správy, ve znění pozdějších předpisů (dále jako „ZoISVS“) definuje jako orgán veřejné správy. Dopravce tedy podle ustanovení § 46r odst. 2 zákona o dráhách vlastní a spravuje evidenci, která je informačním systémem veřejné správy, ale neplatí pro něj práva a povinnosti dle ZoISVS.
S výše uvedeným názorem souhlasíme. Pro úplnost dodáváme, že se na evropské úrovni připravuje změna legislativního rámce, a to konkrétně novela směrnice Evropského parlamentu a Rady 2007/59/ES ze dne 23. října 2007 o vydávání osvědčení strojvedoucím obsluhujícím hnací vozidla a vlaky v železničním systému Společenství, jejímž cílem je tuto problematiku regulovat koncepčně. Proto by v tuto chvíli změna stávajících vnitrostátních právních předpisů nebyla účelná.
Na závěr dodáváme, že výklad Ministerstva dopravy není právně závazný. K závaznému výkladu právních předpisů je oprávněn pouze soud.

S pozdravem,
Tomáš Šedivec
, 2025/02/19 10:40
Dobrý den,

z diagramu (stromu) vyplývá, že provozní informační systémy jsou ISVS. Podle mého názoru jde o nepřesné vyjádření, když provozní systémy územních samosprávných celků a zbytkových OVM jsou z působnosti ZoISVS vyloučeny a z provozních systémů státní správy spadají dle § 1 odst. 4 ZoISVS pod regulaci tohoto zákona pouze provozní systémy a) pro řízení a rozvoj lidských zdrojů a odměňování, b) elektronické systémy spisové služby, c) informační systémy pro vedení účetnictví nebo řízení finančních zdrojů a d) systémy elektronické pošty.

Prosím o vysvětlení, případně doplnění.

Děkuji, Konečná
, 2025/02/19 15:51
Dobrý den,

takto je to v pořádku. Vycházíme z definice provozního informačního systému § 2 odst. 1 písm. q) zákona č. 365/2000 Sb. kdy "provozní informační systém je informační systém veřejné správy zajišťující informační činnosti nutné pro vnitřní provoz příslušného orgánu".

Rozhodovací strom tedy skončí u pro provozní systém konstatováním, že jde o ISVS, ale nevztahují se na něj všechna pravidla (práva a povinnosti).

Děkuji.

Tomáš Šedivec
, 2024/08/06 12:04
Dobrý den,
rád bych se zeptal, zdali je tedy za ISVS považován AIS městské policie? Tento AIS například přistupuje do základních registrů, zapisuje do registru ISEP a primárně slouží k evidenci událostí a přestupků.

Díky moc.

S pozdravem,
Chytil
, 2024/08/06 17:32
Dobrý den,

materiální znaky ISVS určitě tento systém splňuje. Dokonce když se podíváte na definici AIS v zákoně č. 111/2009 Sb., tak je ISVS přímo definiční "agendovým informačním systémem informační systém veřejné správy, který slouží k výkonu agendy, využívání elektronických formulářů nebo elektronické identifikaci".

Zároveň je ale nutné dodat, že ač to ISVS jednoznačně je, nemusí se na něj vztahovat povinnosti ze zákona č. 365/2000 Sb., pokud by se na něj uplatnila některá z výjimek v § 1 https://www.e-sbirka.cz/sb/2000/365/2024-01-20#par_1.

S pozdravem,
Tomáš Šedivec
, 2024/08/07 07:49
Dobrý den, díky moc za rychlou reakci. Výjimky dle zákona č. 365/2000 Sb. jsme si pročítali, ale raději bychom případně obdrželi formální stanovisko. Můžu se tedy, prosím, zeptat, kdo mi může závazné oficiální stanovisko sdělit? Dále bych se chtěl zeptat, zdali se toto schvalování týká také již produkčně zavedených systémů, nebo pouze systémů plánovaných: Ze vzorové žádosti a dalších materiálů mi totiž vyplývá, že se schvalování týká investičních záměrů.
, 2024/08/07 09:03
Dobrý den,

pokud potřebujete formální stanovisko, tak se prosím obrátit na DIA datovou zprávou - Datová schránka: yukd8p7. Pokud bych měl dát stanovisko za sebe, tak evidence přestupků nespadá pod dané výjimky a jedná se o ISVS.

S pozdravem,
Tomáš Šedivec
, 2024/08/07 09:08
Dobrý den,
děkuji moc za rychlou reakci a kontakt. A nevíte tedy prosím, jak je to s nutností posuzování již existujících zavedených systémů a zdali tam hraje roli finanční objem zakázky?
, 2024/08/08 16:14
Dobrý den,

pokud tím myslíte posuzování projektů a záměrů odborem Hlavního architekta eGovernmentu (OHA), tak roli to určitě hraje. Více informací je vedeno zde https://archi.gov.cz/uvod_schvalovani. Finanční objem nehraje žádnou roli, pouze pro subjekty povinné dle usnesení vlády (což není MP) platí povinnost informovat OHA o všech IT projektech, pokud nebude žádáno o stanovisko a hodnota přesáhne 20 mil. Kč.

Pokud bych se zaměřil čistě na use-case Městské policie investující do IS přestupků:
- jde o ISVS
- městská policie není OVS
- nežádá se o stanovisko OHA

Pokud by to bylo, že se upravuje centrální evidence přestupků v režii policejního prezidia:
- jde o ISVS
- prezidium je OVS
- žádá se o stanovisko OHA

S pozdravem,
Tomáš Šedivec
, 2024/09/04 14:04
Obvykle se nevměšuji do cizích diskuzí, ale shodou okolností nás teď také čeká pořízení IS pro městskou policii, samozřejmě včetně vazeb na CRV, CRŘ, ISEP, ISZR...

K uvedenému use-case - nákup toho systému bude samozřejmě řešit město, protože městská policie je "jen" orgánem obce, bez IČ.

Správcem ISVS tedy bude město (domnívám se), které již je OVS...
, 2024/09/05 13:20
Dobrý den,

děkuji za upřesnění. V tomto případě není sporu, správce město je OVS, informační systém je ISVS, jeho zavedení (koupě) i změna je pod povinností žádat o stanovisko OHA.

S pozdravem,
Tomáš Šedivec
, 2023/07/20 20:35
Jak se postavíte k ISVS definovaným pomocí:

(2) Dopravce vede a pravidelně aktualizuje evidenci údajů o osobách, kterým vydal osvědčení strojvedoucího, v rejstříku osvědčení strojvedoucích, který je informačním systémem veřejné správy podle jiného právního předpisu.


Kdy žádný z dopravců není Orgánem veřejné moci?


Filip Buriánek
, 2023/07/23 18:08
Dobrý den,

podle tohoto ustanovení jsou dopravci povinni editovat jistý ISVS. Nevím kdo vede daný ISVS (rejstřík osvědčení strojvedoucích), ale:
- pokud je to státní orgán, orgán samosprávy nebo státní právnička osoba, spadají na ni všechny povinnosti dle zákona č. 365/2000 Sb.
- pokud je to fyzická nebo právnická osoba, které byla svěřena působnost v agendě veřejné správy, spadají na ni všechny povinnosti dle zákona č. 111/2009 Sb.
- pokud se bude jednat o subjekt, který z mě zatím neznámých důvodů by nespadal pod první dvě odrážky, stále bude spravovat ISVS a tedy musí plnit povinnosti, které se vztahují na ISVS jako takový a nejsou ukládány orgánům veřejné správy. Těch je sice mnohem méně, ale i tak existují.

S pozdravem,
Tomáš Šedivec
, 2025/05/01 22:37
To je zajímavé, Vy nevíte, kdo dané systémy vede? Jak potom kontrolujete, že:
Jsou vedeny podle řekněme podle regulí?
Naplňují účel, za kterým byly zřízeny, tj. zvýšení a zajištění bezpečnosti železniční dopravy?

S ohledem na delší čas mé reakce a důležitosti Vaší instituce, kterou někteří politici považují za řekněme zdroj úspor, si nedělám naději, že byste podali podnět nejvyššímu soudu na neplatnost zákona v této části evt. navrhli převod těchto čínností pod některý vhodný orgán státní správy.

Děkuji za vysvětlení
Filip Buriánek

Ps. seznam dopravců s platnou licencí pro provozování dráhy a drážní dopravy Vám jistě rád poskytne Drážní úřad, nebo Evropská železniční agentura. Samozřejmě, že tito dopravci musí mít taky uzavřenou smlouvu s provozovatelem dráhy, jehož čelním představitelem je Správa železnic.
, 2025/05/02 13:16
Dobrý den,

bohužel nemůžu vědět vše, ale na původní dotaz bych odpověděl i dnes stejně. Dohledal jsem, že vámi citovaný odstavec je z § 46r odst. 2 zákona č. 266/1994 Sb., o dráhách, kdy ve stejném paragrafu, jen odstavci 1 je uvedeno, že systém spravuje Drážní správní úřad, který je OVM i OVS https://rpp-ais.egon.gov.cz/AISP/verejne/ovm-spuu/katalog-ovm/7895 a tedy spadají na něj veškeré povinnosti, včetně povinnosti žádat o stanovisko Hlavního architekta eGovernmentu.

Pokud tedy Drážní úřad splní své povinnosti, budeme na daném ISVS kontrolovat splnění povinností, zásad, cílů a principů eGovernmentu tak, jak je popisuje Informační koncepce ČR a samozřejmě také soulad s legislativou eGovernmentu.

Podnět pro soudní moc ke zrušení ustanovení podávat nebudeme, protože k němu nevidím důvod. Pokud ale máte podezření, že systém je protizákonný (nebo i protiústavní), tak prosím podat oficiální podnět na DIA ať už na podatelnu nebo datovou zprávou a určitě se jim budeme zabývat.

S pozdravem,
Tomáš Šedivec
Vložte svůj komentář: