- Česky (cs)
- English (en)
Modelování dle NAR
Architektonické domény
Domény se podle NAR dělí na základní horizontální domény (Core), tzv. vrstvy, které představují výkon veřejné správy a provozu OVS a k tomu potřebné zdroje. Vertikální motivační domény určují důvody, proč základní domény obsahují, co obsahují, nebo proč by se měly změnit. Nakonec doména Implementace a migrace podporuje modelování té části reality OVS, kterou představují plánované a realizované změny v základních vrstvách (i změny a balíčky práce-projekty jsou součástí reality OVS).
Detailně jsou architektonické domény NAR popsané přímo ve zdrojovém materiálu:
https://archi.gov.cz/nar_dokument:struktura_modelovanych_architektur#domeny_obsahu_architektur
Metamodel
Metamodel v ArchiMate slouží jako základní rámec pro modelování podnikové architektury. Definuje možné elementy a vztahy, čímž zajišťuje konzistenci a srozumitelnost napříč různými modely a organizacemi. Použití metamodelu zajišťuje kompatibilitu a snadné sdílení modelů vytvořených různými týmy nebo nástroji, což podporuje spolupráci a výměnu informací. Díky němu lze také automatizovat správu modelů a kontrolovat jejich kvalitu. Z pohledu modeláře je metamodel nejdůležitější referencí při tvorbě modelů.
Povinnost využití prvků metamodelu
Tento obecný dokument stanovuje „co je možné“ a neříká, které prvky je nutné použít. Informace o povinných využitých prvcích je popsaná v metodikách pro jednotlivá architektonická angažmá (případy užití).
Metamodely dle komplexity
Pro potřeby metodiky modelování architektury v DIA definováno několik úrovní metamodelu, podle očekávané míry detailu obsažených informací v daném modelu. Ukazují také, které elementy by měly být v jádru modelu (Zjednodušený metamodel) a které se hodí pro popis sloužitějších detailnějších konstrukcí (až po Maximální metamodel).
Maximální
Maximální metamodel ukazuje celkovou množinu prvků a vazeb, použitelných při vytváření modelů pro DIA. Kromě prvků definovaných ArchiMate je tento metamodel rozšířený o prvky z TOGAF a o specifické prvky pro DIA.
Tento metamodel není doporučen k přímému použití ale spíše k vymezení možností v případě velmi komplexních modelů a edukovaných čtenářů.
Základní
Tento metamodel je oproti Maximálnímu zjednodušen do podoby, kterou lze očekávat, že bude využívána u modelů obvyklého rozsahu, zejména u tzv. povinných angažmá. Tato metodika modelování dále pracuje se základním metamodelem.
Zjednodušený
Zjednodušený metamodel ukazuje pouze zásadní elementy. Jeho účelem je hlavně pochopit hlavní myšlenky a koncepce modelů pro DIA.
Pro ilustraci je níže uveden Základní metamodel v podobě, v jaké je prezentován v NARu.
Základní metamodel dle NAR pro ilustraci
Detailně jsou metamodely na jednotlivých úrovních popsány v NARu:
https://archi.gov.cz/nar_dokument:ramec_obsahu_a_vystupu_architektur#celkovy_metamodel_na_vs_cr
Doménové metamodely
Každá doména v této metodice má vlastní detailní metamodel, který je ale vždy součást celkového metamodelu. Cílem je ukázat výčet elementů a vazeb použitelných pro modelování v dané doméně.
Kompletní informaci o jednotlivých metamodelech najdete v NAR: https://archi.gov.cz/nar_dokument:ramec_obsahu_a_vystupu_architektur#dilci_domenove_metamodely
Elementy a vazby
Metodika NAR přebírá elementy a vazby ze standardu ArchiMate, přičemž ale tvoří jejich nadstavbu. U některých z nich upřesňuje český název a/nebo význam a dále definuje vlastní elementy, byť využívající jako základy typy dle ArchiMate.
Elementy a vazby, které mohou být využity v modelech postavených na metamodelu výše jsou specifikované v NARu: https://archi.gov.cz/nar_dokument:ramec_obsahu_a_vystupu_architektur#prehled_lokalizace_prvku_a_vazeb_standardu_archimate
Vizuální konvence prvků modelů
Tato metodika respektuje definovaný vzhled, barevnost a pravidla vizualizace dle standardu ArchiMate. Tato pravidla je třeba dodržet. Obvyklé modelovací nástroje vizuální standard ArchiMate implementují a splňují, není v nich proto třeba v této oblasti nic specifického nastavovat.
Detailní popis použitého vizuálního standardu najdete v NARu: https://archi.gov.cz/nar_dokument:ramec_obsahu_a_vystupu_architektur#pravidla_pouziti_jazyka_archimate_pro_modelovani_na_vs_cr
Přehled výstupů
Tvorba modelu v jednotlivých doménách
Jak je popsáno v kap. Architektonické domény, pracuje tato metodika s deseti architektonickými doménami. Níže je po jednotlivých architektonických doménách v NAR popsán způsob tvorby modelu a příslušných artefaktů. Předpokládá se situace, kdy je architekt jako modelář postaven před úkol zmapovat aktuální situaci v úřadu, tedy že systematický model ještě neexistuje. Na závěr kapitoly jsou uvedena pravidla pro přehledové a průřezové artefakty (katalogy a diagramy), výrazně se vymykající jednotlivým doménám a přesahující je.
Byznys architektura výkonu a provozu veřejné správy
Základní modelovaný obsah byznys reality OVS slouží pro lepší pochopení požadavků byznysu na aplikační podporu. Proto potřebujeme poznat a pochopit, jaké má úřad agendy a činnosti (funkce a procesy), jestli jsou vykonávány jako služby, a dále kým, pro koho a jak, kterým obslužným kanálem, s jakými daty a dokumenty.
Doporučení pro modelování prvků BA
Následující kapitoly vysvětlují, jak modelovat prvky reality, které se odlišují od komerčního užití jazyka ArchiMate a jsou typické pro veřejnou správu ČR.
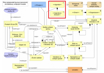
Jak modelovat agendy a činnosti VS
Agendy a agendové činnosti jsou základními elementy pro modelování náplně práce úřadu. Jsou primárně definované a udržované v Registru Práv a Povinností1), kde je také uvedeno přiřazení k jednotlivým úřadům.
Je vhodné zmapovat agendy a činnosti nezávisle na RPP, aby byly dokumentované i neohlášené agendy, které v RPP nejsou, ale úřad je vykonává. Možným zdrojem informací může být Organizační řád úřadu a komunikace s příslušnými Ohlašovateli agend a referenty.
Agenda i agendová činnost jsou modelovány pomocí elementů „Agenda“ a „Agendová činnost“ (Business function dle ArchiMate). Při modelování je převzat oficiální název a identifikátor agendy a činnosti z RPP. Popis by pak měl obsahovat specifika realizace dané agendy či činnosti v daném úřadě, aby nedocházelo k duplikování informací z RPP.
Identifikace elementů a vazeb pro tuto oblast v metamodelu
Jak modelovat služby a úkony z Katalogu služeb VS
Služby veřejné správy jsou detailnějším rozpadem agend. Popisují, jak agendy slouží klientům úřadu a jak jsou navázané na produkty, smlouvy, předpisy a jakými obslužnými kanály je poskytovaná.
Zdrojem pro výčet služeb je Katalog služeb veřejné správy2), který je členěn i dle poskytovatelů služby (úřad, který danou službu poskytuje).
Je vhodné zmapovat služby nezávisle na KSVS, aby byly dokumentované i realizované služby neohlášených agend, interní služby poskytované úřady navzájem a služby pokrývané externími dodavateli (typicky služby IT podpory, správa budov, apod,).
Služby mají velmi různorodou granularitu a celkové množství služeb je značné, proto je vhodné některé menší služby seskupovat pod jeden element postihující celou množinu. Informaci o jednotlivých pokrytých službách pak je možné zadat do popisu.
Služby veřejné správy jsou modelované pomocí elementu „Služba veřejné správy“ (Business service dle ArchiMate). Při modelování je převzat oficiální název a identifikátor agendy a činnosti z KSVS. Popis by pak měl obsahovat specifika realizace dané agendy či činnosti v daném úřadě, aby nedocházelo k duplikování informací z KSVS.
Identifikace elementů a vazeb na okolí pro tuto oblast v metamodelu
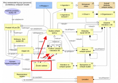
Jak modelovat životní události a životní situace
Životní události a situace mají velký význam pro konzumenty služeb – klienty úřadů. Popisují významné změny a stavy v jejich životě a často bývají spouštěči či důsledky využití služeb úřadů. Při modelování jsou využité často jako vstupní body do interakcí občana s IS úřadů – tedy obvykle při návrhu řešení IS.
Pro modelování podnikové architektury ale obvykle zásadní nejsou, neboť pro identifikaci služeb a procesů jsou použité jiné stabilní zdroje informací.
Životní události jsou modelované pomocí elementu „Životní událost“ (Business event dle ArchiMate). Obvykle jsou napojené na procesy či funkce realizující jednotlivé obchodní služby, jako jejich spouštěče či důsledky. Mohou být případně navázané na samotné Služby VS pro evidenci jejich pokrytí.
Identifikace elementů a vazeb na okolí pro tuto oblast v metamodelu
Jak modelovat organizační jednotky a pracovní pozice
Struktura organizace je vyjádřena stromovou strukturou útvarů, případně i konkrétních pracovních pozic. Při modelování podnikové architektury se tyto prvky používají pro mapování vztahu daného útvaru na služby, kanály, či jiné části, např. pro vyjádření vlastnictví, či účasti na provádění. Dále je vhodné využití pro vizualizaci komplexní organizační struktury a jejích částí, včetně umístění. Pro potřeby OHA se informace z organizační struktury využívají pro popis skladby projektového týmu.
Informace o organizační struktuře úřadu je primárně udržovaná v Organizačním řádu. Není tedy nezbytně nutné ji modelovat samu o sobě.
Organizační jednotky a pracovní pozice jsou modelované pomocí elementů „Útvar“, „Organizace“ či „Účastník interakce s VS“ (Business actor dle ArchiMate). Obvykle jsou napojené na Službu VS či Obslužný kanál VS.
Identifikace elementů a vazeb na okolí pro tuto oblast v metamodelu
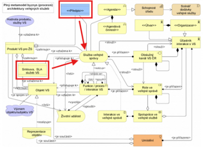
Jak modelovat zákony, vyhlášky a vnitřní předpisy
Předpisy v různé podobě (zákon, vyhláška, vnitřní předpis, …) jsou často důvodem pro existenci dané služby či formují její fungování. Z toho důvodu je zajímavé je modelovat na úrovni podnikové architektury, zejména pak mapování na služby a produkty. Využití je pak právě pro gap analýzy při změnách příslušných předpisů. Primárním zdrojem je legislativa ČR, EU a sada vnitřních předpisů úřadu. Je vhodné striktně přenést název a identifikátor pro zamezení duplicit. Do popisu předpisu je pak vhodné uvést dopady do úřadu.
Předpisy jsou modelované pomocí elementů „Předpis“ a „Smlouva, SLA služeb VS“ (Contract dle ArchiMate). Obvykle jsou navázané na Službu VS či Produkt VS.
Identifikace elementů a vazeb na okolí pro tuto oblast v metamodelu
Jak modelovat obslužné kanály
Obslužný kanál popisuje rozhraní, skrz které klient či pracovník úřadu přistupuje k jeho službám. Kanál je často předepsán legislativně (typicky ze zákona o právu na digitální službu). Obslužný kanál je modelovaný pomocí elementu „Obslužný kanál VS“ (Business interface dle ArchiMate). Obvykle je vázán jako mezičlánek mezi Službu VS a Účastníka interakce s VS.
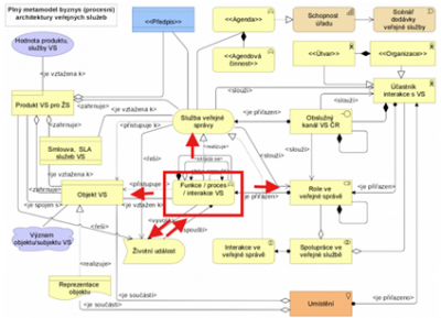
Jak modelovat procesy
Procesy jsou obvykle nejdetailnější úrovní popisu obchodní vrstvy v podnikové architektuře. Cílem je identifikovat: znát jejich výčet a umět slovně popsat jejich význam. Dobrým zdrojem pro identifikaci procesů bývají vnitřní směrnice, případně jakákoli jiná dokumentace procesů, např. v BPMN.
Na této úrovni lze popsat i obchodní funkce. Obchodní funkce je obecnější pojem než proces. Proces je z pohledu NAR vnímán jako specifický druh obchodní funkce, který má charakteristiku procesu: má jasného vlastníka, je řízený jako proces a chová se jako proces.
Procesy i obchodní funkce jsou modelované pomocí elementů „Předpis“ a „Smlouva, SLA služeb VS“ (Contract dle ArchiMate). Hlavní vazbou je realizace příslušné Služby VS. Pokud je to vhodné, je možné navázat funkci/proces na odpovídající objekty (sloužící jako vstupy či výstupy) a role, definující sadu vlastností, které má mít Účastník interakce s VS, aby mohl části procesu vykonávat. Jak bylo zmíněno výše, procesy často spouští vybraná Životní událost a naopak, výstupem procesu může být Životní událost u klienta úřadu. Pro takto velký detail je třeba mít opodstatnění, neboť významně zvyšuje množství potřebných informací a čas na modelování a dále se může již překrývat s dalšími úrovněmi modelování, jako je modelování procesů, či funkční analýza.
Identifikace elementů a vazeb na okolí pro tuto oblast v metamodelu
Hlediska a pohledy
Důležitými čtenáři byznys architektury jsou business architekti, datoví/informační architekti a vlastníci produktů. Podle toho volíme pohledy, které realizují pro ně zajímavá hlediska, jako jsou podle NAR:
- Hledisko portfolia (klasifikace) byznys funkcí, procesů a služeb
- Hledisko funkcí veřejné správy
- Produktové hledisko
- Hledisko spolupráce byznys procesů
- Hledisko organizační struktury
- Hledisko spolupráce aktérů
Katalogy
Každý modelovaný typ elementu by měl mít vlastní katalog, jelikož společně s maticí představují výchozí předpoklad pro jeho správné grafické vyjádření. Nejdůležitější pro čtenáře výše bývají následující:
- Katalog agend, činností (funkcí a procesů)
- Katalog služeb a úkonů veřejné správy
- Katalog aktérů (jejich typů) a jejich rolí
- Katalog obslužných rozhraní veřejné správy
- Katalog typů subjektů a objektů (konceptuální sémantický katalog)3)
Dále to mohou být například:
- Katalog organizačních jednotek, útvarů a pozic
- Katalog životních událostí, uplatnitelných vůči OVS
- Katalog formulářů a výstupů OVS
Diagramy
Zajímavé diagramy pro tuto vrstvu jsou uvedeny v tabulce níže.
| Diagram | Popis diagramu | Realizované hledisko NAR |
|---|---|---|
| Organizační struktura4) | Diagram útvarů ve stromové struktuře organizace | Hledisko organizační struktury |
| Přehled (mapa) schopností úřadu5) | Přehled schopností, seskupené na Strategické, Operační, Podpůrné | Hledisko přehledu schopností úřadu |
| Mapa agend | Přehled agend úřadu | Hledisko portfolia byznys funkcí a služeb |
| Mapa služeb VS | Přehled služeb | Hledisko portfolia byznys funkcí a služeb |
| Mapa procesů a funkcí | Přehled procesů | Hledisko funkcí veřejné správy |
| Spolupráce procesů6) | Vztahy procesů mezi sebou a okolním elementům | Hledisko spolupráce byznys procesů |
| Proces7) | Detailní pohled na elementy v okolí jednoho procesu | Hledisko spolupráce byznys procesů |
| Diagram informačních objektů | Zmapování identifikovaných objektů a vizualizace vazeb mezi nimi. | Hledisko struktury informací8) |
Na co si dát pozor
| Zajistěte si podporu organizace | Bez pochopení na straně poskytovatelů informací není možné se dobrat věrného modelu. Je nezbytně nutné, aby o aktivitě EA bylo v organizaci povědomí a byl zřejmý účel a výhody poskytnutí informací. Často bývá tento problém zásadní pro přípravu hodnotného modelu. |
| Nezabředněte do příliš velkého detailu | Např. u modelování procesů. Pořád mít na mysli očekávanou úroveň detailu danou metamodelem a očekávaným čtenářem. Pokud je vhodné zajít do většího detailu, naznačit to popisem, nebo se odkázat na detailní model mimo tuto část. |
Reference
Přesnou definici prvků a metamodel pro obchodní vrstvu najdete v NARu: https://archi.gov.cz/nar_dokument:ramec_obsahu_a_vystupu_architektur#metamodel_byznys_architektury_ba
Aplikační architektura IS a datová architektura
Architektura aplikací a dat je stěžejní částí architektonických modelů, neboť drtivá většina agend z byznys architektury je realizovaná právě službami aplikací. V této oblasti se zaměřujeme na zmapování portfolia aplikací v úřadu a způsob, jakým spolu aplikace interagují pomocí rozhraní a s jakými daty pracují. Dále nás zajímá mapování na prvky z úrovně byznys architektury, aby byl zřejmý důvod existence jednotlivých aplikací. Doporučená redukce metamodelu NAR pro aplikační úroveň je vyobrazená na následujícím schématu.
Doporučená redukce metamodelu aplikační architektury
Doporučení pro modelování prvků AA
Jak modelovat aplikační komponenty
Aplikační komponenta je nejvýraznější element aplikační architektury. Reprezentuje jednotlivé IT systémy, aplikace, nebo jejich části (pokud je to z pohledu podnikové architektury zajímavý detail) v podniku. Katalog aplikačních komponent je základním prvkem podnikové architektury, neboť dnes je většina služeb realizovaných právě pomocí IT systémů. Je proto vhodné investovat úsilí do jeho vybudování a údržby.
Základními atributy aplikačních komponent by měly být:
- Název
- Identifikátor
- Vlastník z byznysu (tzv. Věcný správce ISVS, určuje účel aplikace a její funkčnosti)
- Technický vlastník (tzv. Technický správce ISVS, navrhuje řešení a stará se, aby aplikace fungovala)
- Kategorizace
- Kritičnost pro fungování podniku
Doporučených atributů, užitečných pro správu aplikačního portfolia jsou desítky, viz přiložený soubor. Soubor lze použít pro inspiraci pro identifikaci atributů či vazeb, které by mohly být u aplikační komponenty evidované.
Zdrojem informací o aplikačních komponentách je typicky portfolio udržovaných aplikací a systémů evidované provozními týmy IT.
Zásadní informace u aplikační komponenty jsou vazby na okolí:
- Jaké aplikační funkce a služby realizuje
- Jaká aplikační rozhraní poskytuje a konzumuje
- S jakými Datovými objekty pracuje
Situace je ilustrována na následujícím obrázku. Podrobněji je o těchto elementech a vazbách pojednáno níže.
Identifikace elementů a vazeb na okolí pro tuto oblast v metamodelu
Jak modelovat aplikační služby
Aplikační služba realizuje Službu veřejné správy skrze využití ve Funkci/procesu VS. Je hlavním pojítkem mezi aplikační a byznysovou vrstvou architektury. Aplikační služba je tedy vlastně opodstatněním pro existenci Aplikační komponenty.
Aplikační služby lze chápat jako požadavky na funkce IT aplikace, které definuje vlastník příslušných procesů a služeb na byznys úrovni. Aplikační služba je pak realizována sadou Aplikačních funkcí, které poskytuje příslušná Aplikační komponenta.
Aplikační služby by měly vyplývat z potřeb prováděných Funkcí/procesů VS, které definuje příslušný vlastník.
Fragment metamodelu NAR ilustrující kontext Aplikační služby
Jak modelovat aplikační rozhraní
Aplikační rozhraní je bod, kde jsou aplikační služby zpřístupněny uživatelům, či jiným aplikačním komponentám.
Význam evidence Aplikačních rozhraní je hlavně v systematizaci komunikace mezi aplikacemi a vůči uživatelům. Díky zmapování rozhraní je možné identifikovat vzory komunikace mezi aplikačními komponentami a je snadné přepoužívat existující rozhraní s vědomím dopadu změny. Velmi důležitá je evidence rozhraní k aplikačním službám, které jsou sdílené externě (mezi úřady).
Obvyklým zdrojem informací o existujících rozhraních je obchodní proces, kde jej identifikované použití rozhraní na aplikační úrovni. Dále je možné identifikovat existenci rozhraní ze solution architektury a/nebo z technické dokumentace aplikací. Dobrým zdrojem je i celofiremní integrační komponenta typu ESB (Enterprise Service Bus), či podobná, kde jsou často využívaná rozhraní koncentrována.
Pokud mezi sebou organizace komunikují aplikačním rozhraním, pak je to realizace procesu, např. využití business služby. Proto je vhodné zanést tuto informaci do modelu pomocí vazby na příslušnou obchodní Funkci či Proces (viz obrázek výše s kontextem aplikační komponenty).
Aplikační rozhraní je vždy vlastněno vybranou aplikační komponentou, které jej poskytuje a je využíváno libovolným množstvím jiných aplikačních komponent.
K aplikačnímu rozhraní je možné namapovat Datové objekty, které jsou jím přenášené.
K aplikačním rozhraním je vhodné udržovat dle potřeby následující atributy:
- Technologie (REST, XML, proprietární, …)
- Typ komunikace (sync, async, batch)
- Reference na detailní dokumentaci k rozhraní
Identifikace elementů a vazeb na okolí pro tuto oblast v metamodelu
Jak modelovat datové objekty
Datové objekty reprezentují realizaci Objektů VS (Business Object) na aplikační úrovni, tj. Na úrovni obrazů skutečných věcí z BA v datech informačních systémů. Případně jsou to reprezentace jiných pasivních prvků evidovaných na úrovni aplikační architektury. Jejich granularita je obvykle jemnější než u Objektů VS, aby na ně bylo možno jednoznačně navázat dalšími prvky v aplikační vrstvě.
Zdrojem pro model Datových objektů jsou konceptuální a logické datové modely příslušných aplikací, ideálně získané z datového katalogu úřadu9). Abychom předešli duplikaci informací mezi datovým katalogem a modelem podnikové architektury, je vhodné rozmyslet kde bude master pro tyto informace – zda datový katalog, nebo model EA a podle toho nastavit procesy replikace z masteru na ostatní umístění.
Modelujeme hlavně ty Datové objekty, které jsou reprezentací Objektů VS a jsou sdílené mezi aplikacemi. Je vhodné vždy rozmyslet, zda daný objekt potřebujeme v modelu mít, abychom předešli zvyšování komplexity modelu, přílišné náročnosti údržby aktuálního stavu a zaručili konzistentní granularitu napříč modelem.
Je důležité namapovat přenášené Datové objekty na Aplikační rozhraní – získáme tak podklad pro informaci o toku dat.
Identifikace elementů a vazeb na okolí pro tuto oblast v metamodelu
Hlediska a pohledy
Důležitými čtenáři aplikační architektury jsou solution architekti, datoví/informační architekti a vlastníci aplikací a dále prakticky všechny role na úrovni Byznys a Technologické architektury (díky poloze AA mezi BA a TA). Podle toho volíme pohledy, které realizují pro ně zajímavá hlediska, jako jsou podle NAR:
| Hledisko | Popis |
|---|---|
| Aplikačního portfolia (Mapa) | Ukazuje přehled všech používaných aplikací |
| Struktury informací | Slouží k přehledu používaných datových objektů a jejich vazeb |
| Struktury aplikací | Ukazuje vnitřní strukturu a vazby mezi aplikačními komponentami |
| Chování aplikací | Zaměřuje se na detailní popis struktury jednotlivých aplikací |
| Využití aplikací | Ilustruje, jak aplikace realizují obchodní procesy a funkce |
Katalogy
Každý modelovaný typ elementu by měl mít vlastní katalog, nejdůležitější pro čtenáře výše bývají následující:
- Katalog aplikačních komponent
Dále to mohou být například:
- Katalog aplikačních služeb
- Katalog rozhraní
- Katalog datových objektů
Diagramy
Zajímavé diagramy pro tuto vrstvu jsou uvedeny v tabulce níže.
| Diagram | Popis diagramu | Realizované hledisko NAR |
|---|---|---|
| Mapa aplikačních komponent10) | Ukazuje strukturovaný pohled na kompletní portfolio aplikací OVS | Hledisko aplikačního portfolia (Mapa) |
| Diagram struktury aplikací11) | Zobrazuje strukturu jedné nebo více aplikací a komponent | Hledisko struktury aplikací |
| Diagram datových objektů | Zachycuje datový model na konceptuální či logické úrovni | Hledisko struktury informací |
| Diagram aplikačních funkcí | Zachycuje obvykle hnízdovým diagramem hierarchickou strukturu funkcí jedné nebo několika aplikačních komponent. | Hledisko chování aplikací |
Matice
Matice zajímavé pro tuto vrstvu jsou uvedené níže.
| Matice | Popis matice | Realizované hledisko NAR |
|---|---|---|
| Mapování Datových objektů na Objekty VS | Ukazuje jaké Datové objekty realizují jaké Objekty VS z byznys architektury | Hledisko struktury informací |
| Mapování Aplikačních služeb na Funkce/Procesy/INterakce VS | Ukazuje, jak jsou Procesy či Funkce byznys architektury podpořeny aplikačními službami | Hledisko využití aplikací |
| Mapování aplikačních komponent na organizační strukturu | Ukazuje, které organizační jednotky/územní pracoviště/ role/pozice využívají aplikační komponenty. | Hledisko využití aplikací |
Na co si dát pozor
| Držte správnou granularitu aplikačních komponent | Volba granulity aplikačních komponent (AK) je důležitá. Rozkládání aplikací má smysl tam, kde se různí vlastníci, nebo existují jiné důvody (správa, údržba, licence, apod.) Je proto dobré řídit se vlastnictvím – jedna AK by měla mít jednoho jasného byznysového vlastníka. Nezaměňujte prosím s UML komponentou, která reprezentuje sadu funkcionalit na jedné technologické platformě (to je úkol pro Technologickou komponentu). Dodržet definici komponenty: samostatně “deployable SW unit”, nezaměňovat s prvky vnitřní struktury takové komponenty (např. s funkčními moduly – nutno specializovat, viz NAR). |
| Zamezte duplikaci informací mezi evidenčními systémy a modelem podnikové architektury | Prvky, které je třeba mít modelované v aplikační architektuře jsou obvykle evidované i ve specializovaných nástrojích (jak je popsáno výše) za účelem řízení správy a údržby aplikací. Je nutné zajistit, aby nedocházelo k duplikaci informací za účelem modelování EA a touto evidencí. Obvyklým řešením je určení masteru a automatizace (nebo jiné procesní zajištění) aktualizace informací na sekundárních úložištích. |
Reference
Přesnou definici prvků a metamodel pro aplikační a datovou architekturu najdete v NARu: https://archi.gov.cz/nar_dokument:ramec_obsahu_a_vystupu_architektur#metamodel_architektury_is_-_aplikacni_architektury_aa
Architektura IT (HW/SW) technologické infrastruktury
Motto: „na čem to běží, kde to běží a jak si to spolu povídá“.
Tato oblast je jedna ze dvou, které se v této metodice věnují infrastruktuře. Cílem obou je popsat technické podhoubí, které umožňuje fungování podnikových aplikací a jejich komunikaci.
Vrstva technologické infrastruktury má za cíl ukázat, jaké technické platformy jsou v podniku k dispozici, kde se nacházejí a jaké technologické služby jednotlivé komponenty poskytují směrem k aplikační a byznysové vrstvě. Komunikační vrstva se pak soustředí na mapu umístění důležitých technologických prvků a identifikaci komunikačních cest mezi nimi (viz kap 4.6.4). Doporučená redukce metamodelu NAR pro úroveň technologické infrastruktury je vyobrazená na následujícím schématu.
Doporučená redukce metamodelu technologické infrastruktury
Doporučení pro modelování prvků TA
Jak modelovat technologické služby a funkce
Technologická služba (Technology service v ArchiMate) popisuje požadavek na to, co by měla technologická vrstva umět a poskytovat směrem k vyšším vrstvám, zejména aplikační. Definuje se proto, aby byl zřejmý účel technologických prvků v podniku (realizují tech. službu). Tech. služby realizují podmínky pro fungování aplikací a procesů na aplikační úrovni. Zdrojem pro přehled Tech. služeb může být implementace strategické části metodiky ITIL v podniku. Očekává se, že na definici tech. služeb poskytovaných v podniku se podílí i podnikový architekt. Příklady tech. služeb jsou Internetová konektivita, VPN, Databázová služba, Souborová služba, apod. Služby lze zapouzdřovat dle úrovní detailu.
Technologické funkce (Technology function v ArchiMate) lze využít k popisu schopností nabízených na úrovni uzlů. Typicky se jedná o funkce jednotlivých datových center, jako např. Zajištění výpočetního výkonu, Virtualizace, Vysoká dostupnost, Zálohování, Archivace, Logování, apod. Funkce lze také zapouzdřovat, pokud je to vhodné a z dlouhodobého hlediska je množství informací takto udržitelné a potřebné pro potřeby podnikového architekta.
Tech. služby jsou realizovány Tech. funkcemi.
Příklad modelu technologické služby
Jak modelovat uzly, zařízení a systémový SW
Uzel (Node v ArchiMate) je základním prvkem modelu technologické infrastruktury. Reprezentuje typicky server či jiný fyzický prvek počítačového typu. Zařízení (Device v ArchiMate) je pak obvykle nějaká jeho fyzická součást a Systémový software (System software v ArchiMate) pak běží na daném zařízení, např. operační systém či DB server. Node tak reprezentuje platformu, kterou má podnik k dispozici.
Zařízení může figurovat jako samostatný prvek na úrovni uzlu, typicky pro specializovaná zařízení typu firewallu, či fileserveru.
Důležitým atributem v evidenci u Systémového software je jeho verze. Doporučujeme držet ji na úrovni podnikové architektury, aby bylo možné dělat přehledy dostupných platforem z hlediska konsolidace a aktualizace.
Příklad vztahu mezi uzlem, systémovým sofwarem a zařízením
Jak modelovat komunikační infrastrukturu
Komunikační infrastruktura se modeluje elementem Síť (Communication Network v ArchiMate). Síť propojuje uzly. Typickými příklady komunikačních sítí jsou WiFi na úřadu, Lokální síť (LAN), Internet (WAN).
Uzly se k síti připojují pomocí vazby agregace.
Příklad propojení uzlů pomocí sítě LAN
Jak modelovat datové elementy na technologické úrovni
Element Artefakt (Artefact v ArchiMate) reprezentuje datový prvek na úrovni tech. architektury. Element Artefakt použijeme tehdy, když chceme ukázat realizaci Datového objektu z aplikační vrstvy (viz kap. Jak modelovat datové objekty), např. za účelem zaznamenání jeho technického uložení či využití v uzlu. Rozhodně není vhodné snažit se pomocí Artefaktů modelovat DB tabulky, Artefakt reprezentuje ucelenou struktur údajů uloženou samostatně (např. celou databázi či schéma v ní). Pro potřeby detailních informací využijte technickou dokumentaci. Modelování Artefaktů je součástí pokročilého modelování datové architektury.
Realizace datového objektu několika artefakty v node (uzlu)
Hlediska a pohledy
Čtenáři informací z oblasti technologické architektury jsou zejména Manažeři provozu (operations), Infrastrukturní inženýři a Architekti řešení (SAR). Obvykle je zajímá:
- dostupné portfolio technických platforem pro realizaci změn v aplikačním portfoliu
- způsob realizace technologických služeb
- propojenost uzlů pro komunikaci
- dostupnost technologických funkcí v jednotlivých umístěních
Relevantní hlediska NAR:
| Hledisko | Popis |
|---|---|
| Technologického portfolia (mapa) | Ukazuje přehled všech používaných technologických prvků |
| Technologické infrastruktury – obecné | Ukazuje přehled infrastruktury včetně základních vazeb |
| Využití infrastruktury | Ukazuje, jak je aplikační vrstva realizována technologickou vrstvou |
| Zjednodušené nasazení informačních systémů | Ukazuje, jak je konkrétní aplikace realizovaná technologií |
Katalogy
Doporučujeme formou katalogů evidovat všechny základní typy elementů:
- Katalog Technologických služeb (víceúrovňový)
- Katalog Uzlů (včetně Systémových SW a Zařízení)
- Katalog Sítí
- Katalog Technologických služeb
- Katalog Technologických funkcí
Diagramy
| Diagram | Popis diagramu | Realizované hledisko NAR |
|---|---|---|
| Mapa technologického portfolia | Struktura infrastrukturních prvků realizující technologické služby | Hledisko technologického portfolia (mapa) |
| Mapa využití tech. služeb pro realizaci aplikační vrstvy | Diagram ukazuje přehled vazeb mezi aplikační a tech. vrstvou. | Hledisko využití infrastruktury |
| Realizace aplikací pomocí SW a HW infrastruktury | Diagram ukazuje pro jednotlivé aplikace realizaci pomocí prvků tech. architektury. | Zjednodušené hledisko nasazení informačních systémů |
Mapa technologického portfolia
Mapa využití tech. služeb pro realizaci aplikační vrstvy pro vybranou aplikaci
Realizace aplikací pomocí SW a HW infrastruktury
Pozn: V této oblasti nejsou identifikované žádné zajímavé matice.
Na co si dát pozor
| Držte nejhrubší detail potřebný pro podnikového architekta | Více než kde jinde je zde důležité nepřesáhnout míru detailu modelu. Katalogy konkrétních fyzických serverů a zařízení je obtížné udržovat aktuální a pro podnikového architektura to není zajímavý detail. Soustřeďte se na modelování informací zajímavých strategicky a koncepčně. |
Reference
Přesnou definici prvků a metamodel pro architekturu IT technologické infrastruktury najdete v NARu: https://archi.gov.cz/nar_dokument:ramec_obsahu_a_vystupu_architektur#metamodel_ict_technologicke_architektury_ta
Architektura komunikační a fyzické infrastruktury
Tato vrstva má za úkol popsat geografické umístění prvků infrastruktury a komunikační cesty mezi nimi. Využívá se tedy primárně pro model datových center a komunikačních okruhů. Důležitými elementy zde jsou Budova (Facility v ArchiMate) a Síť.
Pro potřeby modelování komunikačního kanálu mezi Budovami je možné efektivně použít elementu Komunikační cesta (Path v ArchiMate), případným s vyznačením, které sítě jej realizují.
Doporučení pro modelování prvků KFI
Jak modelovat umístění infrastruktury
Z hlediska podnikové architektury jsou zajímavými umístěními (lokacemi) datová centra, případně serverovny. Modelují se jako Budovy, které agregují prvky, jež jsou v nich umístěné. Součástí modelu může být, jaké daná lokace nabízí tech. funkce. Lokace jsou propojené Sítěmi.
Důležitou vlastností Budovy je označení vystihující geografickou polohu.
Příklad modelu infrastruktury s dvěma datovými centry
Hlediska a pohledy
Čtenáři informací z oblasti komunikační a fyzické infrastruktury jsou zejména Manažeři provozu (operations), Infrastrukturní inženýři a Architekti řešení (SAR). Obvykle je zajímá:
- propojenost uzlů pro komunikaci
- dostupnost technologických funkcí v jednotlivých umístěních
Relevantní hlediska NAR:
- Nutno definovat v NAR
Katalogy
Zajímavé katalogy jsou:
- Katalog lokací (budovy, např. datová centra, serverovny, apod)
Diagramy
| Diagram | Popis diagramu | Realizované hledisko NAR |
|---|---|---|
| Přehled lokací | Mapa budov (datová centra, serverovny, …) s jejich propojením a napojením na vnější sítě (internet, WAN, …) | Nutno definovat v NAR |
| Vybavení lokací | Obsahuje vybavení, funkce, uzly a sítě v dané lokaci. | Nutno definovat v NAR |
Pozn: V této oblasti nejsou identifikované žádné zajímavé matice.
Na co si dát pozor
Analogicky jako v kap. Na co si dát pozor viz výše (Držte nejhrubší detail potřebný pro podnikového architekta).
Reference
Přesnou definici prvků a metamodel pro architekturu komunikační a fyzické infrastruktury najdete v NARu: https://archi.gov.cz/nar_dokument:ramec_obsahu_a_vystupu_architektur#metamodel_komunikacni_a_fyzicke_infrastruktury_ki
Implementace a migrace
V této oblasti se díváme na změny architektury podniku v čase, zejména jako výhled do budoucnosti ve formě roadmapy migrace. Účelem je ukázat čtenářům postup transformace z aktuálního stavu architektury na cílový. Při tvorbě je výchozím bodem současný stav architektury, musíme jej mít tedy zmapovaný.
Migrací se myslí postup přechodu ze současné do cílové architektury přes potenciální dočasné (tranzientní) architektury.
Postup při realizaci roadmapy
Tým podnikové architektury vyjedná s ostatními zainteresovanými osobami podobu cílové architektury, která vyplývá ze strategických plánů a cílů (detailněji viz kap. Architektura strategie a směřování) a stanoví cestu (roadmapu) k cílové architektuře. Přechodové architektury slouží jako záchytné body pro dokončení transformace vybraných oblastí.
Mezi každými dvěma stavy architektury je pak stanovena sada Rozdílů, které je nutné realizovat pomocí projektů, či programů (Balíčků práce) – viz diagram níže. Tento podklad je dále využit při plánování projektového portfolia podniku a při realizace konkrétních projektů. Během realizace projektu poskytuje podnikový architekt součinnost ve formě podkladů k daným Balíčkům práce a konzultací.
Po realizaci daného Balíčku práce (typicky release) musí podnikový architekt zaktualizovat aktuální stav architektury a roadmapu.
Doporučení pro modelování prvků IM
Změny v architektuře a její průběh v čase jsou reprezentovány několika elementy:
- Stavy architektury definují současné, cílové či přechodové podoby podnikové architektury. Nesou informaci o čase, v němž by měly být realizované.
- Stav architektury je kromě popisu doplněn odkazy na Základní elementy struktury z jednotlivých domén, které jsou jím ovlivněné. Vazba na Stav architektury určuje i období platnosti změny daného elementu.
- Mezi nimi jsou definované Rozdíly, které jsou pak zpracovány pomocí Balíčků práce (které mají zhruba velikost projektu a jsou podkladem pro projektového manažera při plánování projektu).
- Výstup projektu pak popisuje hlavní potřebné změny, nutné k dosažení daného Stavu architektury . Výstupem může být např. nová aplikační komponenta, zrušená stará technologie, či nový obchodní proces. Nejedná se o model cílového stavu, ale jednoduchý popis potřebných změn seskupených tak, aby bylo možné je realizovat projektem.
Níže je uveden metamodel včetně kontextu do návazných oblastí architektury.
Identifikace elementů a vazeb pro tuto oblast v metamodelu
Jak modelovat migraci
Mezi dvěma Stavy architektury (Plateu v ArchiMate) jsou definované Rozdíly (Gap v ArchiMate) a jejich realizace probíhá pomocí Balíčků práce, které definují oblast prací, které se musí provést v určitém pořadí či čase, což je hodnotný podklad pro projektového manažera.
Ke Stavu architektury je vhodné pro ukotvení v čase přiřadit základní elementy z jednotlivých domén. Toto lze dobře řešit maticemi, kde je na jedné ose seznam Stavů architektury a na druhé sada elementů daného typu z vybrané domény.
Stav architektury v dané doméně (např. aplikační) je vizualizován přehledovými mapami architektury s vyznačením, které existující prvky v ní budou zastoupené i nadále, které přibudou a které naopak budou ukončené. Pro vizualizaci této informace na diagramu je používané barevné ohraničení elementu, např typu: červená=ukončení, zelená=pokračující, modrá=nový. Pozn. Nejedná se o vybarvení elementů dle vrstvy architektury, ale specifické bravy okrajů daných elementů na diagramu jako doplňková informace.
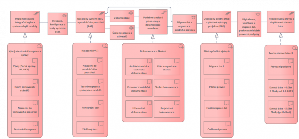
Typická podoba roadmapy migrace je na obrázku níže.
Příklad roadmapy se dvěma paralelními přechodovými architekturami
Jak modelovat projektový aspekt
Pro účely přípravy realizace identifikuje podnikový architekt Balíčky práce (Work package dle ArchiMate), které je potřeba realizovat, aby došlo k přechodu mezi dvěma Stavy architektury, jak je popsané výše. Balíčkem práce na této úrovni bývá Projekt. Projekty mohou být seskupené do Programu. Pokud je to vhodné, může být identifikován i detailnější rozpad Balíčků práce v rámci Projektu. Balíčky práce mohou být označené i informací o potřebném pořadí realizace či vzájemné závislosti.
Architekt vytváří podklady pro věcné zadání projektu, samotný projekt je vytvářen a řízen projektovým managerem.
Výstupem je přehled projektů, které je nutné realizovat, aby došlo k nastolení cílového Stavu architektury. U každého projektu by měly být zřejmé jeho výstupy (Outcome dle ArchiMate), cíle a časování. Očekává se, že identifikované Balíčky práce budou navázané na skutečné rozběhlé projekty, řízené z podnikového týmu PMO (Project Management Office).
Diagram balíčků práce navázaných na konkrétní stavy architektury
Hlediska a pohledy
Očekávanými čtenáři této oblasti architektury jsou lidé zodpovědní za strategii a směřování podniku (včetně podnikových architektů), role z oblasti řízení projektů a jejich portfolia, zejm. projektoví a programoví manažeři a solution architekti. Dále může být informace užitečná pro manažery provozu a správy, aby tušili, kdy je čekají jaké změny ve spravovaném porftoliu.
Pro ně zajímavá hlediska z NAR jsou:
- Hledisko implementace a migrace
Katalogy
Elementy primárně zařazené do této oblasti mají své katalogy:
- Katalog Stavů architektury
- Katalog Rozdílů
- Katalog Balíčků práce
- Katalog Výstupů
Diagramy
Zajímavé diagramy pro tuto vrstvu jsou uvedeny v tabulce níže.
| Diagram | Popis diagramu | Realizované hledisko NAR |
|---|---|---|
| Pohled migrace | Pohled na roadmapu ukazující Stavy architektur a přechody mezi nimi. Zobrazené elementy jsou: * Stav architektury, * Rozdíl, * Balíček práce (včetně závislostí a pořadí) | Hledisko implementace a migrace |
| Pohled implementace a migrace | Pohled ukazující vazby mezi projekty a realizovanými prvky architektury. Zobrazené elementy jsou zejména: * Stav architektury * Balíček práce (včetně závislostí a pořadí) * Rozdíl * Měněné elementy se zvýrazněným typem změny (viz výše) | Hledisko implementace a migrace |
| Projektový pohled | Diagram ilustruje hlavní aspekty realizace Balíčku práce, zejm. projektu či programu. Jedná se o nepovinný, ale vhodný diagram ukazující všechny potřebné navázané elementy na konkrétní změnu. Elementy na diagramu jsou: * Balíček práce (projekt sám) * Stav architektury * Balíček práce (podřazené/nadřazené) * Rozdíly realizované projektem * Výstupy projektu * Odpovědné role * Měněné elementy se zvýrazněným typem změny (viz výše) | Hledisko implementace a migrace |
Ilustrační příklad: Pohled implementace a migrace
Matice
| Matice | Popis matice | Realizované hledisko NAR |
|---|---|---|
| Mapování Stavů architektury na měněné elementy | Pro lepší představu o prvcích architektury ovlivněných plánovanými změnami je možné připravit matici toto ukazující. Na jedné ose je seznam Stavů architektury a na druhé sada elementů daného typu z vybrané domény. Členění matic dle domén je vhodné pro omezení množství elementů. | Hledisko implementace a migrace |
Příklad matice Mapování stavů architektury na měněné elementy
Na co si dát pozor
| Nepodceňte potřebu plného sladění se stakeholdery | Jedná se o strategickou úroveň plánování. Je nezbytné, aby příslušní manažeři věděli a panovala shoda na tom, co v roadmapě je. Neshoda může mít významné dopady na celý podnik. Zápis do formální podoby je až konečný výsledek řetězu prezentací a schůzek se zainteresovanými lidmi. |
| Nesuplujte práci projektového manažera | Při identifikaci Balíčků práce se soustřeďte na jejich globální popis a informace, které můžete dodat pouze vy. Detailní plán a všechny další aspekty potřebné pro realizaci projektu ponechte na rolích k tomu určených, až bude projekt probíhat. |
Reference
Přesnou definici prvků a metamodel pro architekturu implementace a migrace najdete v NARu: https://archi.gov.cz/nar_dokument:ramec_obsahu_a_vystupu_architektur#metamodel_architektury_implementace_a_migrace
Architektura strategie a směřování
V této oblasti modelujeme důvod, proč úřad (jako podnik) existuje a proč vypadá tak jak vypadá. NAR v této oblasti kombinuje motivační a strategickou vrstvu (dle ArchiMate).
Chceme vědět, v čím zájmu je, aby úřad existoval a jaké jsou motivátory k jeho existenci a hlavním aspektům jeho fungování. Z těchto prvků jsou pak odvozené cíle, které je naplňují. Na tomto základě pak definujeme principy, které ovlivňují architektonické požadavky, vedoucí na realizaci vnitřku organizace a omezení, která je nutné brát v potaz. Dále by se v této oblasti měla nacházet odpověď na důvody, proč mají proběhnout / proběhly v organizaci změny.
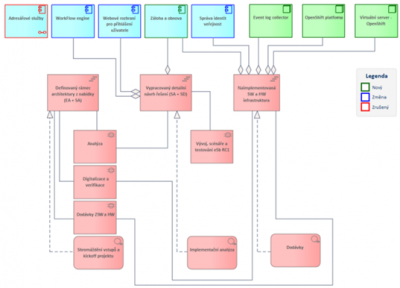
Strukturu elementů a vazeb použitelných v této oblasti popisuje metamodel na obrázku níže.
Identifikace elementů a vazeb pro tuto oblast v metamodelu
Doporučení pro modelování prvků MA
Jak modelovat zainteresované strany
Zainteresovaná strana odpovídá na otázku „V čím zájmu je, že jako úřad existuji a dělám to co dělám?“ Zainteresovanou stranou tedy bývá externí zřizovatel úřadu (vláda, ministerstvo?), a jeho nejvyšší interní představitelé (ředitel, ředitelé sekcí, …). Přehled zainteresovaných stran lze získat z organizační struktury úřadu. Důležité je nepoužívat konkrétní jména lidí, ale názvy jejich pozic či organizace. Identifikace Zainteresovaných stran je klíčová pro určení odpovědnosti za strategické směřování úřadu. Zainteresovanou stranu modelujeme pomocí elementu Stakeholder v ArchiMate.
Jak modelovat veřejné potřeby jako hnací prvky
Hnací prvky (též motivátory) představují interní, či externí vlivy, které v důsledku formují vnitřní podobu úřadu („Proč úřad vypadá, jak vypadá?“). Většinou se jedná o zájmy Zainteresovaných stran.
- Veřejné potřeby jsou takovým případem hnacích prvků. Obvykle jsou dlouhodobě stabilní a určují základní aspekty fungování organizace.
- Analýzy či Vyhodnocení potřeby jsou výsledkem zhodnocení naplnění daného motivátoru. Identifikují potřebu změny, aby byl motivátor korektně naplněn. Definují se častěji, obvykle periodicky jako důsledek kontroly stavu organizace a jsou iniciátorem transformačních aktivit.
Hnací prvky (vč. Veřejných zájmů) modelujeme pomocí elementu Driver v ArchiMate, Vyhodnocení potřeb/Analýzu pomocí elementu Assesment. Propojíme je vazbou asociace se Zainteresovanými osobami a Vyhodnoceními potřeb.
Jak modelovat strategické cíle a výstupy
Strategické cíle naplňují Hnací prvky. Jsou často používány jako základní měřítko úspěšnosti fungování organizace. Do jaké míry/hodnoty budeme daný Cíl naplňovat, určuje Výstup. Strategický cíl identifikujeme z Hnacího prvku tak, že jím definujeme, jaké změny chceme v dané oblasti dosáhnout. Název Cíle by měl obsahovat slovo určující druh/povahu změny („zvýšíme“, „snížíme“, „dosáhneme“). Výstup pak doplňuje Cíl o konkrétní hodnotu, či míru na kterou Cíl naplníme. Výstup je pak skvělým podkladem pro identifikaci KPIs či akceptačních kritérií pro strategické projekty. Strategické cíle modelujeme pomocí elementu Goal v ArchiMate, Výstupy pak pomocí elementu Outcome. Typicky jsou Cíle navázané na Hnací prvky vzniklé z Vyhodnocení potřeb (např. audit či RACI analýza, viz výše) a dále jsou na ně realizační vazbou napojené Výstupy.
Jak modelovat architektonické principy
Architektonické principy definují sadu obecně platných pravidel, kterými se lze řídit při tvorbě podnikové architektury v dané oblasti. Jejich dodržováním se implicitně naplňují relevantní Strategické cíle. Při definici Strategických cílů je proto třeba brát v potaz jejich univerzálnost.
Architektonický princip by měl být definován např. následovně12):
| Název | Výstižný, krátký. |
|---|---|
| Definice | Jednoznačný popis zamezující víceznačnému pochopení. |
| Důvod | Zdůraznit výhody dodržování principu. Pro snadné pochopení na netechnické úrovni. |
| Důsledky | Popis dopadů/požadavků na části organizace implementující princip („Jak to dopadne na mě?“). |
Pokud nejsme schopni danou část popisu principu naplnit, je pravděpodobné, že je princip nevhodně navržen. Architektonické principy je třeba členit dle oblastí či architektonických domén pro lepší přehlednost pro čtenáře z dané oblasti. Modelujeme je pomocí elementu Principle v ArchiMate. Architektonické principy jsou obvykle navázané na Strategický cíl či Výstup, jehož dosažení/udržení napomáhají.
Pozn.: V souladu s ArchiMate je možné označit sílu vazby pomocí ++/+/-/–.
Jak modelovat klíčové požadavky a omezující podmínky
Při přípravě projektu, který bude realizovat zajištění Cíle či naplnění Výstupu je možné definovat Klíčové požadavky, jejichž splnění toto zajistí. Klíčové požadavky na úrovni podnikové architektury zdůrazňují důležité aspekty, které je potřeba vzít v potaz, např. naplnění určitých Architektonických principů.
Omezující podmínky pak systematickým způsobem vymezují „hřiště“, na kterém lze řešení stavět. Např. povolenými technickými platformami, rámcem rozpočtu či časování. Opět se mohou odkazovat na příslušné Architektonické principy či konkrétní elementy v jednotlivých doménách.
Příklad hierarchie úrovní
Hlediska a pohledy
Očekávanými čtenáři informací v této oblasti jsou samotné Zainteresované strany – obvykle vrcholoví manažeři odpovědní za strategii v dané oblasti, dále samotní podnikoví architekti, architekti řešení a manažeři projektového portfolia. Podle toho volíme pohledy, které realizují pro ně zajímavá hlediska, jako jsou podle NAR:
- Motivační hledisko strategického směřování
Toto hledisko může být případně rozdělené podle očekávaných čtenářů na:
- Hledisko zainteresovaných stran
- Hledisko architektonických principů
Katalogy
Doporučujeme tvořit následující katalogy elementů:
- Katalog Zainteresovaných stran
- Katalog Veřejných potřeb/hnacích prvků
- Katalog Strategických cílů
- Katalog Vyhodnocení potřeb/analýz
- Katalog Výstupů
- Katalog Architektonických principů
- Katalog Klíčových architektonických požadavků a Omezujících podmínek
Diagramy
Zajímavé diagramy pro tuto doménu jsou uvedeny v tabulce níže. Pro lepší přehlednost je na obrázku barevně znázorněno pokrytí elementů metamodelu v diagramech.
Umístění elementů na diagramy v této oblasti
| Diagram | Popis diagramu | Realizované hledisko NAR |
|---|---|---|
| Přehled Zainteresovaných osob a Hnacích prvků | Ukazuje přehled Zainteresovaných osob, motivátorů, cílů. Případně lze doplnit o elementy typu Analýza a Výstup (může být rozděleno do více diagramů dle oblasti). Použité elementy: * Zainteresovaná osoba * Hnací prvek * Analýza * Strategický cíl * Výstup | Hledisko zainteresovaných stran |
| Přehled Architektonických principů (Mapa) | Ukazuje výčet definovaných Arch. principů a jejich rozdělení do oblastí. | Hledisko architektonických principů |
| Realizace strategických elementů pomocí Klíčových požadavků a Omezujících podmínek | Sada diagramů ukazující relevantní požadavky a omezující podmínky, spolu s jejich kontextem směrem k realizovaným Principům, Cílům a Výstupům. Je vhodné ukázat i ovlivněné prvky z ostatních arch. domén. Očekává se sada diagramů, dle jednotlivých implementačních iniciativ, např dle roadmapy Migrace (viz kap. Na co si dát pozor) Použité elementy: * Klíčový požadavek * Omezující podmínka * Strategický cíl * Výstup * Architektonický princip * Základní prvek struktury |
Matice
V této oblasti nejsou definované žádné specifické matice. Pro lepší přehlednost je možné připravit matice ukazující důležité vazby, např. pokrytí Hnacích prvků pomocí Strategických cílů, či genezi Hnacích prvků od Zainteresovaných stran či z Vyhodnocení potřeb.
Na co si dát pozor
| Zajistěte stabilní strategii | Architektura strategie a směřování definuje základy, z nichž vychází celá architektura a fungování podniku. Měla by proto být co nejrobustnější a soustředit se na důležité prvky. Ty je však často obtížené identifikovat a nastavit měřitelně, jelikož to má dopad na Zainteresované strany. U této domény je tedy víc než u všech ostatních potřeba sladit očekávání a její řízení se všemi Zainteresovanými stranami. |
Reference
Přesnou definici prvků a metamodel pro architektura strategie a směřování najdete v NARu: https:%%//%%archi.gov.cz/nar_dokument:ramec_obsahu_a_vystupu_architektur#metamodel_architektury_strategie_a_smerovani_ma
Následující oblasti architektury jsou průřezové a volitelné. Pro potřeby DIA je očekáván hlavně slovní popis situace.
Jedná o oblasti, kde není nyní metodika zcela detailní, proto u nich není popsán mechanismus modelování. Systematičtější přístup, který se pravděpodobně bude dlouhodobě rozvíjet a upřesňovat, je popsán v příslušných částech NAR.
Architektura bezpečnosti
Architektura bezpečnosti je důležitá průřezová disciplína, vyžadující díky své komplexitě vlastní metodiku. Přístup úřadů k této problematice je definován příslušnými předpisy a audity. Pro potřeby architektury je důležitá evidence vztahů jednotlivých aspektů bezpečnosti k prvkům podnikové architektury a zejména zajištění jejich průběžná aktualizace. Tento problém lze řešit např. využitím frameworku ESRM13) od společnosti BizzDesign. Framework využívá vlastního rozšíření elementů jazyka ArchiMate v motivačním aspektu.
Základem frameworku je iterativní proces sestávající z 9 kroků, ilustrovaných na obrázku níže, které zajišťují systematické pokrytí bezpečnostních aspektů architektury.
Základní proces ESRM
Červené kroky představují fázi zhodnocení rizik, zelené pak fázi realizace opatření a mechanismů pro provoz, která pokrývá i realizaci prostředků a nástrojů pro fázi zhodnocení rizik.
Reference
https://archi.gov.cz/nar_dokument:ramec_obsahu_a_vystupu_architektur#metamodel_bezpecnostni_architektury_saInformace k architektuře bezpečnosti najdete v NARu zde: https://archi.gov.cz/nar_dokument:ramec_obsahu_a_vystupu_architektur#metamodel_bezpecnostni_architektury_sa
Architektura výkonnosti
Momentálně není poptávané modelování výkonnosti pro potřeby DIA. Úřady by ale měly zavádět a udržovat mechanismy umožňující měřitelnost výsledků provedených změn a jejich dlouhodobého provozování.
Jazyk ArchiMate nyní neobsahuje metriky ani jiné ukazatele výkonnosti, proto je zavádí NAR. Metodika v této oblasti však momentálně není striktně předepsaná.
Reference
Informace k architektuře výkonnosti najdete v NARu zde: https://archi.gov.cz/nar_dokument:ramec_obsahu_a_vystupu_architektur#metamodel_vykonnostni_architektury_pa
Architektura shody s pravidly
Tato oblast zajišťuje korektní navázání elementů z ostatních architektonických domén (zejména Motivační) na konkrétní předpisy, standardy a kritéria udržitelnosti. Jedná se hlavně o popis toho jak jsou modelované tyto elementy a jak se na ně odkazovat ze zbylých částí modelu.
Předpokládaný způsob modelování je takový, že DIA/OHA bude vlastnit elementy reprezentující používané předpisy apod. a architekti úřadů na ně budou odkazovat pomocí vazeb z relevantních elementů – např. Hnacích prvků, Strategických cílů, Omezujících podmínek, apod., aby byl zřejmý jejich původ.
Reference
Informace k architektuře shody s pravidly najdete v NARu: https://archi.gov.cz/nar_dokument:ramec_obsahu_a_vystupu_architektur#metamodel_architektury_standardizace_shody_s_predpisy_a_udrzitelnosti

































Diskuze