- Česky (cs)
- English (en)
Členění modelu
Tato metodika modelování platí pro enterprise architekturu celku, domén a segmentů OVS, v mírně omezené míře, respektive aplikovaně, pro enterprise architekturu řešení příležitostí, identifikovaných v doménových nebo segmentových architekturách.
V architektonickém popisu řešení lze pomocí této metodiky odpovídat na existencionální otázky CO? a PROČ? bude obsahovat hledané řešení, nikoli na otázky JAK MÁ FUNGOVAT? Takové modely tzv. solution architektury nejsou upraveny NAR ani touto metodikou, zejména proto, že:
- Mají jiný účel
- Jazyk ArchiMate se pro ně málo hodí (spíše UML).
Segmentace
Z hlediska rozsahu modelovaných OVS a jejich korporací, či z hlediska jejich vnitřní struktury dělené na segmenty a schopnosti je tato metodika modelování univerzálně použitelná.
Sem ale patří otázka, kolik má mít jedno OVS modelů. Před každým modelování nějakého katalogu nebo diagramu je nutno rozhodnout do jakého z nich daná informace patří. OVS by mělo být schopno rozlišit a samostatně spravovat modely:
- VLST – Vlastní model architektury úřadu (OVS). Obsahuje prvky a pohledy specifické pro tento kontext. Úřad může obsahovat několik modelů tohoto typu pro své jednotlivé organizace.
- SPOL – Společný model úřadu a všech jím kontrolovaných (a metodicky vedených) organizací (resort, krajská korporace atp.). Zde jsou umístěné pohledy kombinující prvky z několika modelů typu VLST. Mohou zde být i další prvky, spadající jen do kontextu SPOL.
- ROZS – Rozšířený model s prvky od spolupracujících organizací, úřadů, kdekoli v systému veřejné správy (případně soukromé sféry). Zde by měly být pohledy ukazující kontext mimo rámec SPOL, typicky se sdílenými prvky jiných úřadů. DO doby, než bude k dispozici centrální správa sdílených prvků, budou zde uložené jejich kopie, které budou použité pro vazby a pohledy v modelu daného úřadu.
Na obrázku níže je ilustrován princip strukturování modelů těchto typů.
Ilustrace segmentace modelu z pohledu jednoho úřadu
Struktura modelu
Jednotná struktura modelů významně pomáhá jejich pochopitelnosti a umožňuje zastupitelnost jak na straně čtenářů, tak na straně tvůrců. Dlouhodobě si DIA klade za cíl udržovat modely podnikových architektur úřadů centrálně, což vede také na potřebu jednotného strukturování modelů. Proto v této metodice popisujeme hlavní myšlenky v této oblasti.
Model by měl být strukturován zhruba taktak, jak je vidět na obrázku níže. Struktura počítá s možností hierarchického členění modelu úřadu (prvky „Část úřadu N“). Následuje dělení dle architektonických domén, kde je očekávaná úplná nezávislost obsažených prvků (elementů, vazeb) mezi doménami. Na další úrovni jsou pak elementy sdružené do katalogů a diagramy a matice, na nichž jsou elementy a vazby zobrazené.
Samotné elementy jsou držené buď ve vlastní struktuře, nebo jako součást katalogů – záleží na konkrétním nástroji. To samé platí o uložení vazeb.
Zatímco elementy jsou jasně přiřazené k architektonickým doménám, na pohledech mohou být elementy z více domén současně. Umístění pohledu se pak řídí převažujícím typem elementů, či tím, kam spíše logicky patří. V kapitole 4.64.6 je pak uvedeno zařazení pohledů do jednotlivých architektonických domén.
Nelze zapomenout na pohledy, které jsou striktně průřezové. Pro ně je vhodné vyčlenit uzel struktury „Přehledová hlediska“, který je sdružuje.
Princip strukturování modelu úřadu
| Prvek | Význam |
|---|---|
| Kořenový uzel | Strukturní prvek, pod nímž je celý model. Nese doplňkové informace určující o jaký úřad se jedná. |
| Část úřadu | Pokud je úřad vnitřně strukturně členěn ne víceméně nezávislé části, doporučujeme to reprezentovat i v modelu. Zejména v situaci, kdy mají části různé architekty. |
| Architektonická doména | Modelovaná vrstva/doména architektury (viz kap. Architektonické domény) |
| Katalogy elementů | Obsahují seznamy elementů daného typu |
| Pohledy | Obsahuje jednotlivé pohledy na model v příslušné arch. doméně. Typicky se jedná o diagramy a matice. |
| Přehledová hlediska | Uzel struktury, pod nímž jsou umístěné pohledy obsahující přehledy a průřezové pohledy, které obsahují elementy z více domén najednou. |
Úrovně detailu
Aby byla podpořena myšlenka jednotné granularity informací přes celý model, jsou definované tři úrovně detailnosti modelovaného pohledu na realitu. Tyto úrovně jsou pojmenované L0, L1 a L2 a jsou popsané v tabulce níže.
| Název | Význam | |
|---|---|---|
| L0 | Přehledová | Ukazuje principy a podstatu. Dává celkový přehled, celkový pohled na systém v dané doméně/oblasti; hlavní prvky a konzumenti. Často jsou zde agregované (seskupující) prvky. |
| L1 | Základní | Ukazuje všechny klíčové prvky pro ucelený pohled. Doplňuje se s přehledovou úrovní. |
| L2 | Detailní | Přidává detaily vybrané části z vyšší úrovně. Na této úrovni doporučujeme modelovat jen výseky, které si to zaslouží, např. díky komplexitě. |
Detailní informace o konceptu úrovní detailu v NAR najdete na https://archi.gov.cz/nar_dokument:proces_tvorby_architektur?s%5b%5d=l1%2A#rozhodnuti_o_hloubce_obsahu
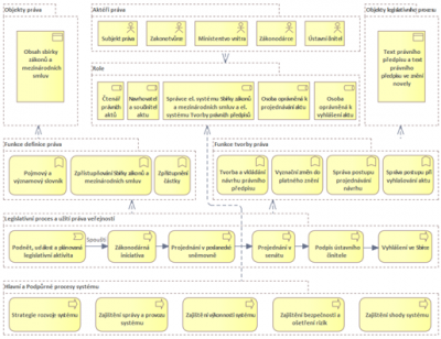
Přehledová úroveň L0
Základní úroveň L1 (červený rámeček ukazuje proces rozpracovaný na úrovni L2)
Detailní úroveň L2
Modelování časové dimenze
Vždy musí být možné identifikovat časové období, k němuž se obsah modelu vztahuje. Zejména je důležité být schopný rozlišit, zda modelujeme současný (AsIs) či budoucí (ToBe) stav. Způsob realizace tohoto požadavku je vysoce závislý na způsobu řízení změn v podniku. Tato metodika doporučuje následující přístup:
| Model aktuální situace je základ | Mějte v potřebných okamžicích aktuální model stávající situace (AsIs) podnikové architektury. Lze řešit např. aktualizací modelu po releasu. |
| Vývojové varianty modelujte odděleně od hlavního modelu | Pokud teprve vzniká návrh cílového stavu, průběžně existuje více možných pracovních variant. Aby byla zajištěna integrita modelu, doporučujeme pracovat na modelu vzniklém kopií hlavního modelu, či ve zcela pracovním modelu. Po schválení cílového stavu jej přeneste do primárního modelu a navažte korektně na daný Stav architektury (vizte dále). |
| Časový vývoj modelujte s pomocí vrstvy Implementace a migrace | Pro modelování plánovaných změn použijeme část Implementace a migrace (viz kap. Implementace a migrace). Časové ukotvení nese příslušný Stav architektury. Na něj jsou navázané elementy (např. pomocí vazeb. D). Diagramy ukazují detailně situaci v tomto Stavu architektury, příslušnost ke Stavu architektury je řešena pomocí názvu či místěním diagramu. Je také využito barevné konvence pro indikaci změn v portfoliu. |
| V případě potřeby doplňte interval platnosti k prvkům a udržujte jej aktuální | Primárně by mělo k určení časové platnosti elementu stačit přiřazení k vybraným Stavům architektury. Pokud je to ale potřeba (např. pro zdůraznění využití až v nějakém období), doplníme element, vazbu či diagram obdobím platnosti. Je důležité nezapomenout tento údaj udržovat aktuální. |
| Označujte model datem platnosti | Označujeme okamžik, k němuž je model platný (Platnost k). Může to být datum, ale praktičtější může být označení obdobím, či releasem. Označení datem platnosti pomůže udržovat časové řezy modelu. |
| Archivujte časové řezy | Model verzujeme a starší řezy archivujeme pro účely udržování časových řezů z minulosti. |
Diagram s vyznačením barevné konvence pomocí ohraničení: zelená = nový, modrá = změna, červená = zrušený
Metainformace
Pro jednoznačné zařazení dané části modelu pro čtenáře, ale hlavně pro potřeby automatizace zpracování obsahu modelu, vč. např. validace formální správnosti je potřeba jednotlivé prvky modelu doplnit o informace, které toto umožní.
Některé údaje popsané v kapitolách výše jsou elegantně zaznamenány do modelu právě pomocí metainformací.
Metainformace jsou v modelovacích nástrojích obvykle udržované jako specifické atributy, či tagy. Doporučujeme prozkoumat možnosti použitého modelovacího nástroje pro automatizaci a systematizaci jejich vyplňování.
Pro jakoukoli integrovatelnost modelů mezi sebou je nutné metainformace k prvkům modelu udržovat.
Základní metainformace jsou:
| Metainformace | Význam | Obvykle přiřazená k |
|---|---|---|
| Datum platnosti | K jakému datu je platný obsah dané části modelu | Strukturní prvky na vyšší úrovni |
| Autor/odpovědná osoba | Jméno autora či osoby odpovědné za obsah dané části modelu | Strukturní prvky, elementy, vazby, pohledy |
| Datum poslední aktualizace | Kdy byl daný prvek naposledy upraven | Strukturní prvky, elementy, vazby, pohledy |
| Vrstva architektury | Architektonická doména (viz kap. Architektonické domény) | Strukturní prvky |
| Úroveň detailu | Míra detailu modelovaného pohledu na realitu (viz. kap. Modelování časové dimenze) | Pohledy |
| Reference na příslušnou část metamodelu | Určení, jakou část předpisu pro modelování daný prvek realizuje | Elementy, vazby, pohledy |






Diskuze